- 易迪拓培训,专注于微波、射频、天线设计工程师的培养
Simulating a Gilbert Cell in Microwave Office
录入:edatop.com 点击:
I'm simulating a Gilbert Cell in Microwave Office but I'm not getting the desired output waveforms.
My waveforms look like this
but I'm trying to get them to look like this
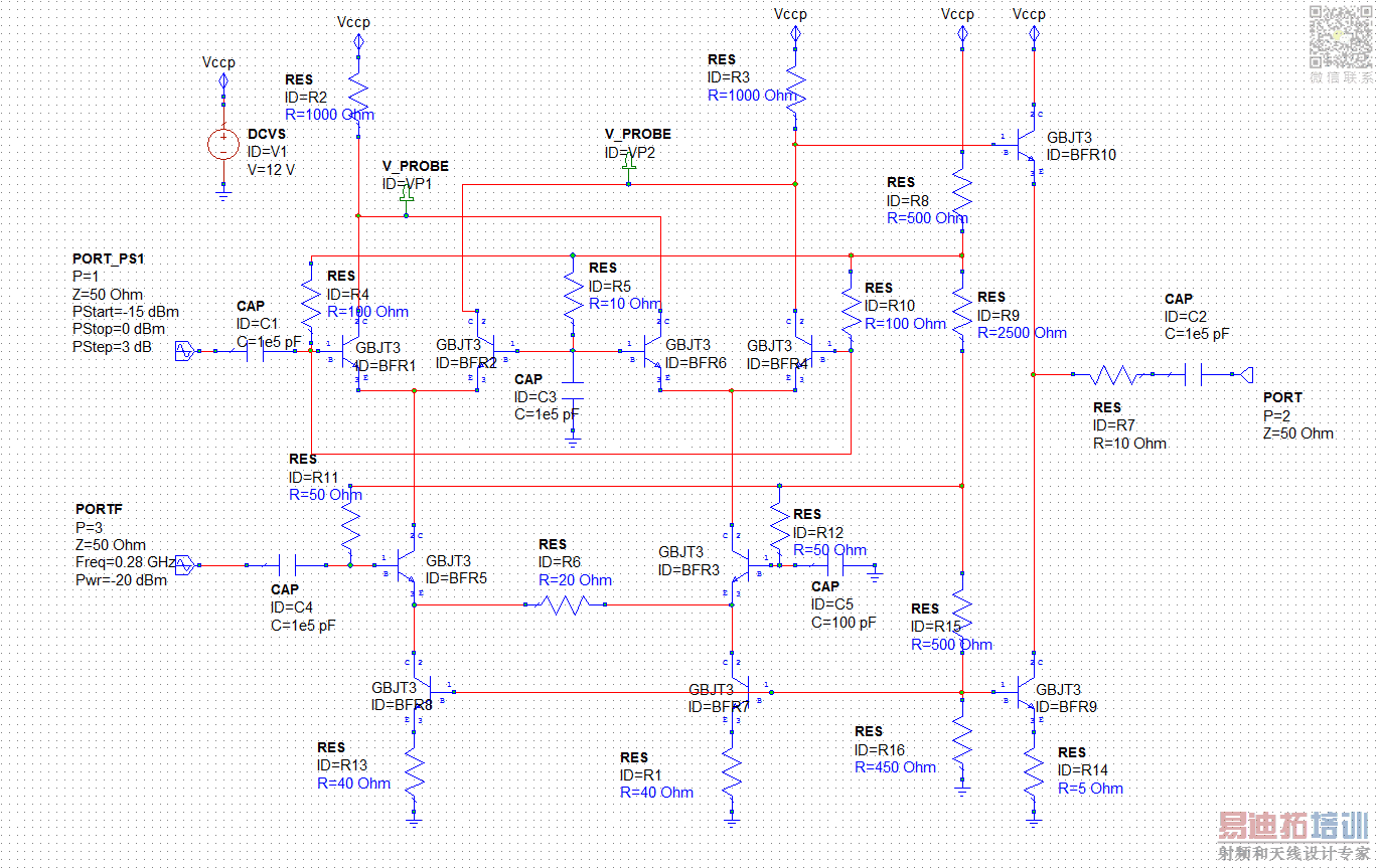
I'm sure it has got to do with the way the transistors are biased but I'm not sure what resistor values to adjust. Heres my schematic. I tried attaching the *.emp file but it's not a valid extension.
Any help would be appreciated
Many thanks
My waveforms look like this

but I'm trying to get them to look like this

I'm sure it has got to do with the way the transistors are biased but I'm not sure what resistor values to adjust. Heres my schematic. I tried attaching the *.emp file but it's not a valid extension.

Any help would be appreciated
Many thanks
AWR Microwave Office 培训课程套装,视频教学,帮助您快速学习掌握MWO...
上一篇:Internal Ports in MWOffice
下一篇:ADS/ MicroWaveOffice/ Ansoft器件仿真模型下载地址强悍集结

