- 易迪拓培训,专注于微波、射频、天线设计工程师的培养
请问DC/DC电路对天线的影响大吗?
录入:edatop.com 点击:
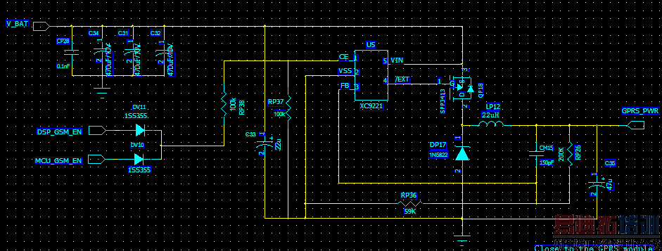
给GSM/GPRS通讯模块供电的DC/DC电路靠在在天线附近会影响天线的信号吗?特别是电感靠近RF connector


肯定会有影响的。最好加滤波电路。
电源输入端必须加滤波电容,两外条件允许需要加屏蔽框
再请问下,同样的电路板,不同的PCB厂家,做出的板子,EMC方面有差别吗?
一般来说VBAT的DCDC电路对天线影响不大,因为这只是普通的模拟电路。从电路图上也能看到滤波电路上也挂了不少钽电容。
在文献,VBAT线走在天线附近,对天线的影响大吗?
1、电源走线必须避开微带线。
2、微带线包地充分,两边一定要多打地孔,你的孔明显不够。
在这个处处都要银币的时代,不得不弄个牛B的数字来显眼,于是我抄下了这段话,专门用来回帖,好让我每天有固定的积分收入来为学习存子弹。
这么多资深工程师在,飘过了
多关注一下那个电感的选型
学习中。
对系统灵敏度有较大的影响。
如果DCDC是开关电源,风险很大。
必须在输出加高频旁路电容。如果离天线很近,有必要加屏蔽罩。
网络慢,刚看到图。
是开关电源。看到你在输出已经有了一个150Pf电容了,可以。布线要小心:用最小的LOOP.
VBAT最好也加一个类似的高频电容。
您好深圳市微航磁电技术有限公司专注于LDS天线代工十余年,经过不懈的努力,现已成功研发出拥有自主产权的LDS激光活性材料、LDS镭雕机,同时拥有标准的化镀厂和喷油厂,镭雕,化镀,喷油一条龙服务,价格绝对优惠!详情咨询李生手机:13163752200QQ:2992314896 谢谢!
有差异
你就不能 绕开走吗肯定 有很大的影响
gggggggggggg
申明:网友回复良莠不齐,仅供参考。如需系统了解手机天线设计,可以学习业界专家讲授的手机天线设计培训教程。


