- 易迪拓培训,专注于微波、射频、天线设计工程师的培养
CST提示错误:波导端口平面应与瞬态求解器平面一致
录入:edatop.com 点击:
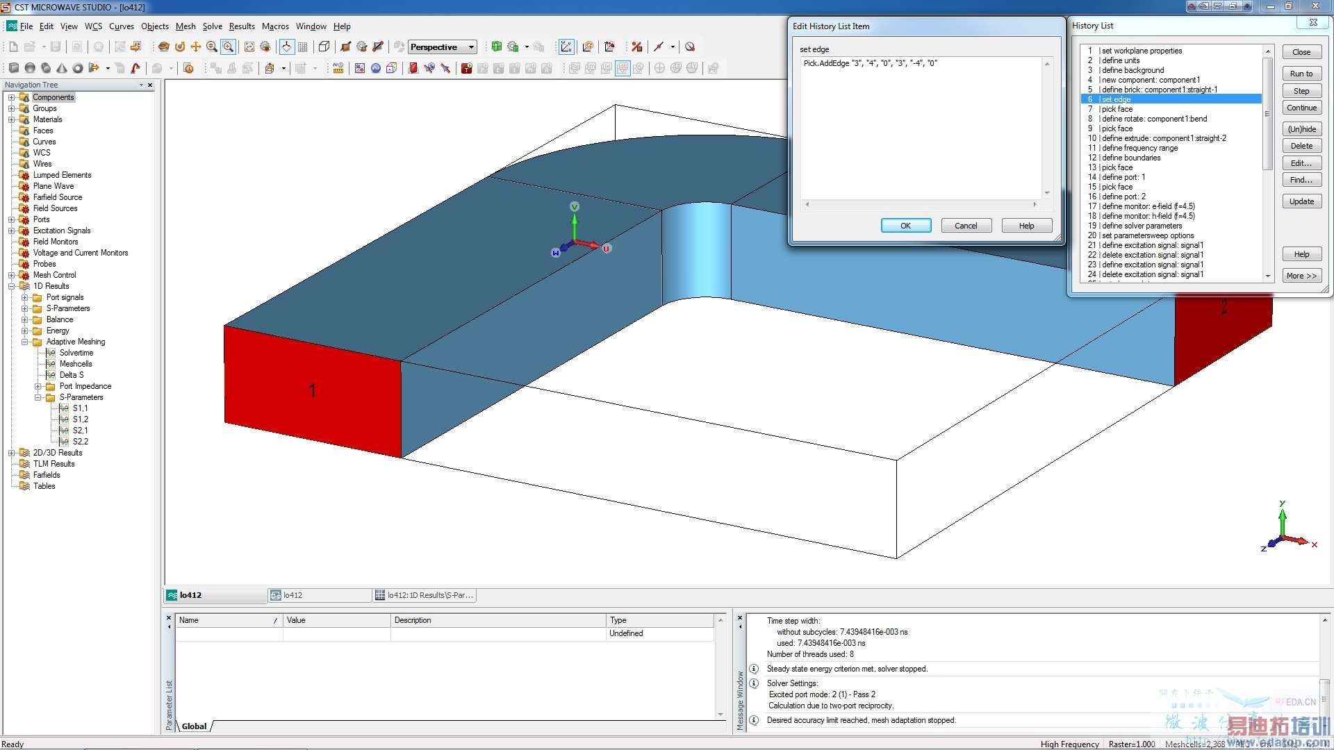
刚学CST,按照教程搭了个H面波导弯头模型,但是最后仿真提示如下错误。
我把port1 的Orientation改为negative了,然后提示上述错误,怎么改啊?

不是瞬态求解器平面,是直角坐标平面,这是使用T-solver的要求:

端口2和直角坐标有角度(XZ面)。
1楼的是错上加错,波导端口是有方向的,你把端口2反向了,能量往外发射?
我只是好奇,模型就是这样要倾斜一个角度吗?如果是,模型在端口2的部分需要再旋转让端口2和XZ面平行。
如果不是,那就是你在建模第6步把旋转轴设置歪了。如果旋转轴是垂直于XZ面的,那么得到的模型就不会翘起来:


求解器就可以运行了:



非常感谢啊! 我再看看,我按一本书上的步骤建的 ,自己还没好好想过,就在想怎么错了。谢谢!
波端口必须在 XY、YZ、XY平面,于这三个平面有角度的话,是不行的
又看了下教程是第六步 我自己输错了。谢谢啊!
申明:网友回复良莠不齐,仅供参考。如需专业解答,请学习易迪拓培训专家讲授的CST视频培训教程。
上一篇:CST MWS仿真结果中电场的问题
下一篇:CST MS怎么查看仿真时间和占用内存

