- 易迪拓培训,专注于微波、射频、天线设计工程师的培养
电阻-时间线性转换电路
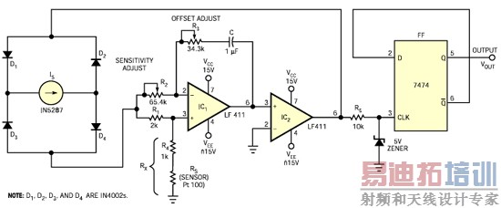
基于电阻的传感器,如应力规和压阻器件,常用于测量多种物理参数。对于使用数字处理器或微控制器进行数据采集和信号处理的设备来说,传感器的响应必须表现为一种适合于转换成数字格式的形式。把这类传感器的电阻变化转换成一个与之成比例的频率或时间间隔是可取的,所以你就能用一个计数器或定时器来方便地得到数字形式的输出信号。图1所示电路把传感器的电阻RS 线性地转换成与之成比例的时间间隔。这一电路实际上是一个张驰振荡器,由一个电流源、一个桥式放大器、一个比较器和一个触发器组成。电流IS分成两路,分别通过R1和R2,就如同这两个电阻并联在一起一样。假定运算放大器是理想放大器,则当RX (R4+RS)大于R1R3/R2时,该电路就起一个振荡器的作用。
该电路可在比较器IC2的输入端和输出端产生多种波形(图2)。T1和T2分别是比较器的输出电平为VS1和-VS2时的时间间隔。IC2的输出电压,在其电平可通过一个齐纳二极管电路加以改变的情况下,可作为D触发器的时钟输入。你可从7474触发器得到交替出现的高电平和低电平的方波输出,其时间周期为T=4C(R2RX-R1R3)/R1。这一公式说明该电路把传感器的电
阻变化转换成与之成比例的时间间隔ΔT,转换灵敏度为ΔT/ΔRS=4C(R2/R1)。图1所示电路可达到下列突出性能:
● 传感器接地。你只要改变R1或R2就可很方便地改变转换灵敏度。
● 你只要改变R3或R4,就可改变偏置值 TO(与传感器阻值变化而引起的T变化有关),而不影响转换灵敏度。
● 运算放大器的失调电压以相反的方式改变T1和T2,因而对T(T1+T2)的总影响不大。
● 由于电流源的存在,输出在很大程度上对电流源线路的噪声电压及VS1和VS2的变化并不敏感。
请考虑这样一个实例:把一个Pt-100(铂RTD)传感器的119.4Ω~138.51Ω的阻值范围转换成10~12.5ms的时间周期。与119.4Ω~138.51Ω阻值范围对应的温度范围为50℃~100℃。这一设计很简单。由于流过传感器的电流是IS的一部分,IS应小得足以使自加热误差达到可接受的低水平。该设计中使用了一个IN5287电流调节器,它所提供的IS和动态阻抗分别为0.33mA左右和优于1.35MΩ。如果电流源性能较好,你就可使用基于稳压器IC的电路。下一步是,在为R1和C选取一个适当可行的固定值情况下,调整R2的阻值,直到获得所要求的灵敏度:130.82μS/Ω。此后,在R4固定不变情况下,调整R3以获得输出(T)所需的偏置。图1给出了本例所用元件的参数值。电阻的容差均为1%,额定功率为0.25W,C是聚碳酸酯电容器。

图1 这个简单的电路把电阻读数转换成时间周期输出。

图2 这些波形代表比较器IC2的输入和输出。
射频工程师养成培训教程套装,助您快速成为一名优秀射频工程师...

