- 易迪拓培训,专注于微波、射频、天线设计工程师的培养
求助,多层板地的划分
录入:edatop.com 点击:
如题,现在正在进行一块多层板的布局。现在问题:MCU的地是与功率地连接还是信号地连接呢?LED驱动芯片有两个地,SGND和PGND。那么我的单片机地是连到SGND(信号地)还是PGND(功率地)上去呢。这是困扰我的问题,我自己的看法。MCU的地直接连到功率地上去。
信号地是用于信号回流的,功率地是用于电源回流的。
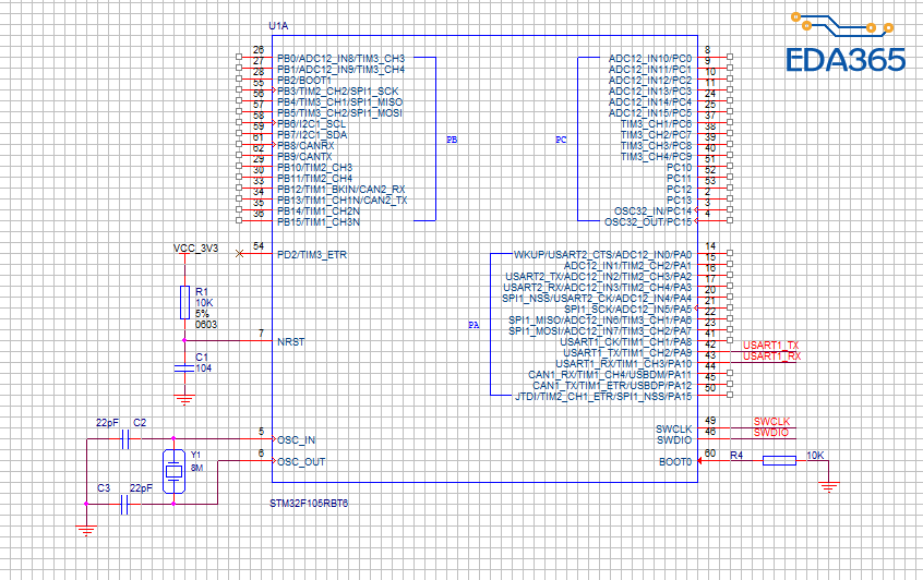
小编,这是我的电路图,单片机有地,然后驱动芯片也有功率地和信号地。
单片机与芯片有信号上的联系。
官方推荐四层板,中间两层为功率地和信号地。
请问单片机这个地我是应该放在功率地层还是信号地层。
最终这两个地是汇集到一起,回到整板供电端的。
我纠结的问题就是说单片机的晶振地应该算是脏地,我怕会影响驱动芯片上的电流采样信号。
然后功率地上有大电流流过算是脏地。
主要是地的划分上我有些迷糊。如果只有一个地层的话,我的处理就是单片机走信号地,然后和功率地汇合。但是现在有两个层把我搞迷糊了。


瞧瞧
信号地
瞧瞧
Cadence Allegro 培训套装,视频教学,直观易学
上一篇:如何在打开的一个brd文件中,加载另一个brd文件?
下一篇:orcad capture cis 里的IC分U1A U1B U1C 三个部分,怎么编辑U1?

