- 易迪拓培训,专注于微波、射频、天线设计工程师的培养
我layout前的布局,请多指点!
录入:edatop.com 点击:

支持支持支持
不错。
支持支持 学习
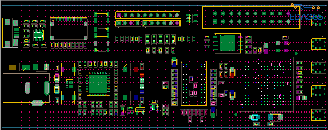
飞线打开才能看见整理信号流向和布局的关系是否合理。
1:板边器件,例如USB,插装器件连接器等过近,不利于分板;
2:3PIN电源器件离上边的器件过近,建议至少要0.5mm;
3:CPU和MEMERY之间的电容放的有些多,可能会影响内容的布线;
4:目前的布局,电源布线应该不太好走,可以尝试CPU和MEMERY能根据布线旋转90度可能会更好;
闲着无事,乱写的。,祝新年快乐!
看上去还是比较美观,确实还是要打开飞线才能确定布局是否合理

这个带飞线的。
还行
还不错,可以继续走线了
挺好的
五彩缤纷
感觉ddr要旋转90°放,旋转后方便等长!
小编溜得很,学习学习
学习了
Cadence Allegro 培训套装,视频教学,直观易学
上一篇:关于差分阻抗控制
下一篇:差分對走线包地要怎麼弄?

