- 易迪拓培训,专注于微波、射频、天线设计工程师的培养
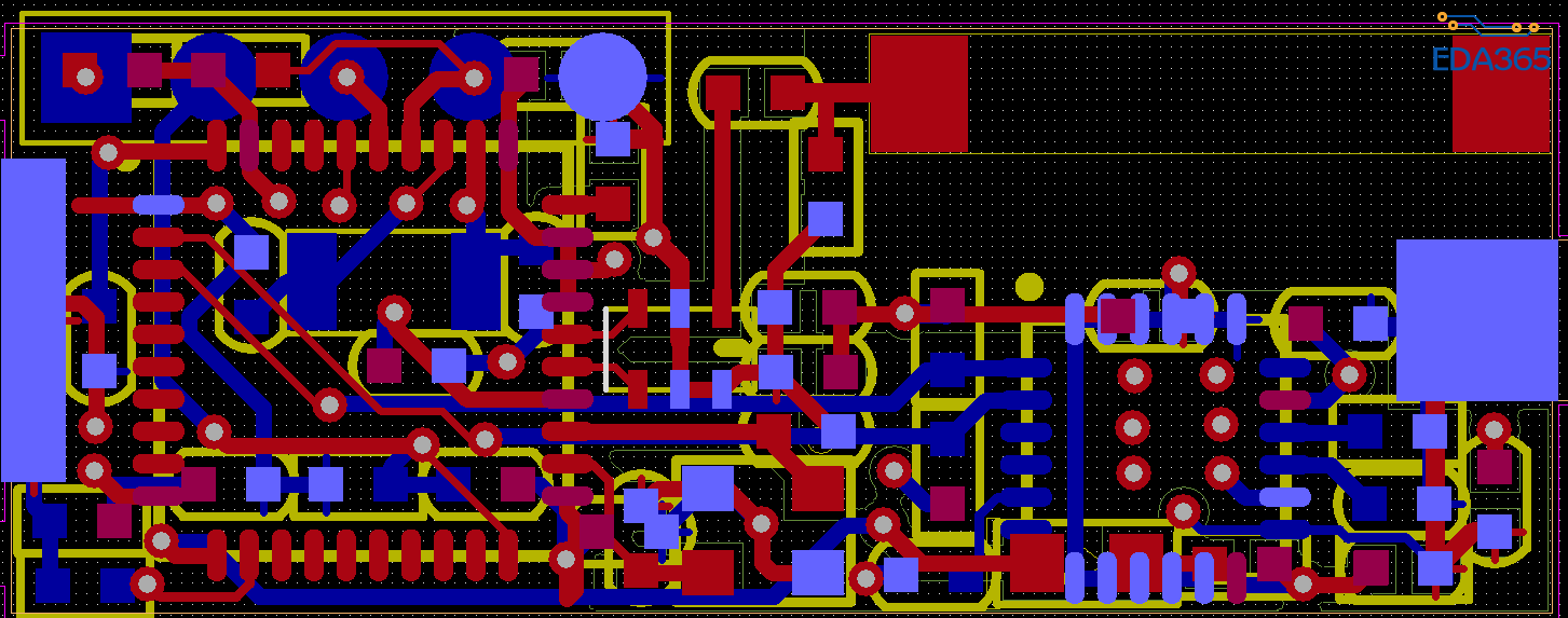
由于板框较小,布局不好,望高手指点!
录入:edatop.com 点击:
由于板框较小,所以元件布局不好,望高手指点!

那根长长的是天线吗
板框虽然小点,但双面摆件,布局应该可以在优化下,左边ic的反面的元件,这里还可以调整下,再有晶振还可以调整下,走线宽度一样。右上角陶瓷天线左边的电容旋转90度,电阻上移,电阻下面的电容右移一点。
另外问下,这个板走几层,地的走线比较凌乱,如果是4层板,地可以不用这样走出来连接,直接打孔到地层。
这个谁来做也没啥新鲜的,注意局部注意细节...
这个其实空间还好吧,不算挤
为什么总是把格点打开?好剌眼!
都是大师,看张图就能说的头头是道
小编整版铺的是静态铜皮?
动态的
习惯了,打开后,容易定位一点
根据你的建议,在修改
时的 ,陶瓷天线
allegro打开和关闭格点只需点一下栏里的按钮,,,大部分时候是不需要格点的,就算要我也会设成其它不剌眼的颜色。
好的!

