• 易迪拓培训,专注于微波、射频、天线设计工程师的培养
首页 > 电子设计 > PCB设计 > Allegro PCB技术问答 > Allegro16.6设置T点出错

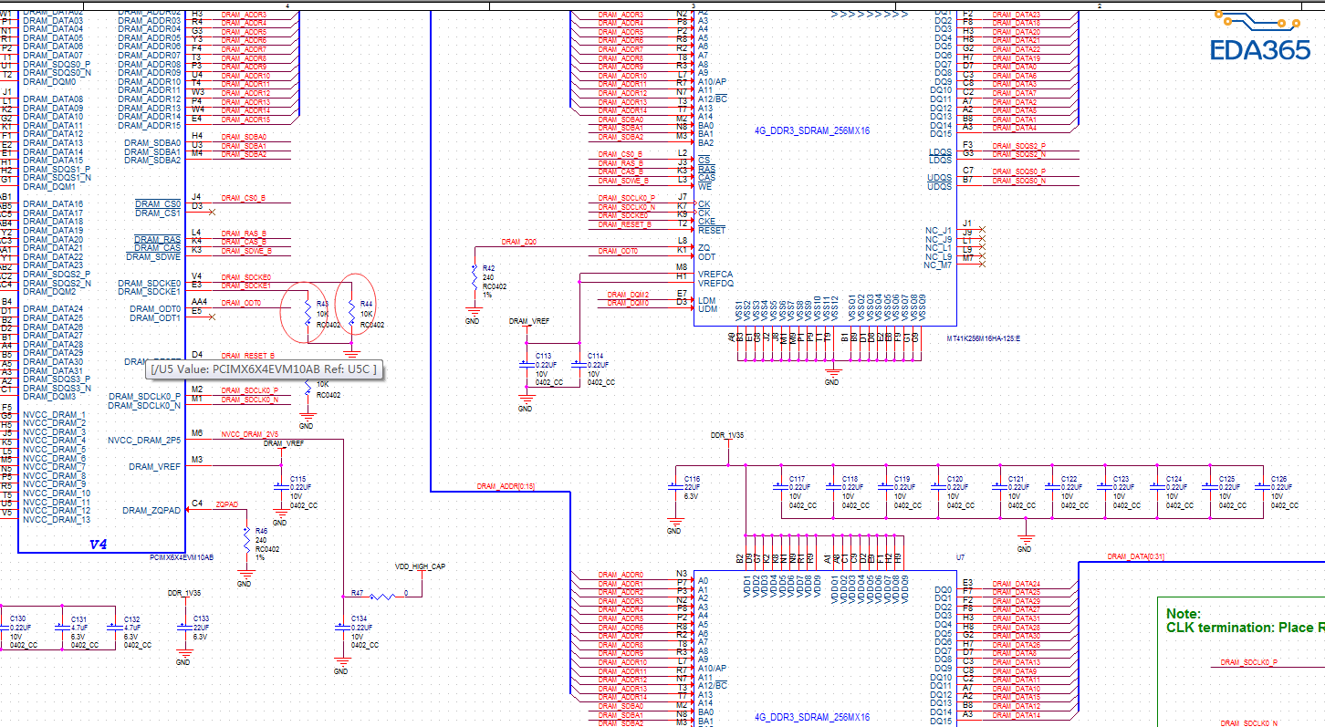
Allegro16.6设置T点出错

录入:edatop.com     点击:
在设置T点的时候差分并有电阻  或有单端接地  都设置不起来T点



Cadence Allegro 培训套装,视频教学,直观易学

上一篇:allegro 如何实现制作封装时两个引脚直接相连
下一篇:allegro快捷图标不全怎么回事?

PCB设计培训课程推荐详情>>

  网站地图