- 易迪拓培训,专注于微波、射频、天线设计工程师的培养
DDR3的第二个问题
录入:edatop.com 点击:
这是原贴:http://www.eda365.com/thread-94573-1-1.html

现在的问题是:
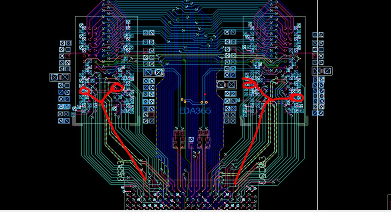
1.4片DDR3 二组数据 线,走线T形拓扑,但要怎样设置二组T形等长,如果拓扑规则在sigxporer中设置,不知可以设置不?等长如何设置,是把二组设置成一个group,然后把其中一条最长的走线设置成目标,其它与这个目标线等长,这样能设置到不,合理不?简单的说就是先把数据线全部设一个group,然后在sigxporer中设置T形拓扑,在到CM中设置其中最长的走线为目标线,然后调其它的走线和目标线等长.
2.


如图,net group和match group,有什么 区别?在等长设置中是否通用?
望大神指教,先谢了!
本来是4片DDR,为什么 只有二个

现在的问题是:
1.4片DDR3 二组数据 线,走线T形拓扑,但要怎样设置二组T形等长,如果拓扑规则在sigxporer中设置,不知可以设置不?等长如何设置,是把二组设置成一个group,然后把其中一条最长的走线设置成目标,其它与这个目标线等长,这样能设置到不,合理不?简单的说就是先把数据线全部设一个group,然后在sigxporer中设置T形拓扑,在到CM中设置其中最长的走线为目标线,然后调其它的走线和目标线等长.
2.


如图,net group和match group,有什么 区别?在等长设置中是否通用?
望大神指教,先谢了!
这么明显 ,还问。
都建立一下。试一下,就知道 了。
在sigexpoloe中设置 拓扑,是不是被认为是一种拓扑
我进去后就这样,
本来是4片DDR,为什么 只有二个
上文件,看看
文件 已经上了,这里有http://www.eda365.com/thread-94573-1-1.html
确定是ddr3?如果是DDR3,地址线应该走菊花链,而不应该是T型
数据线走T形
Cadence Allegro 培训套装,视频教学,直观易学
上一篇:如何检查allegro输出的光绘文件
下一篇:allegro 老是突然死机

