- 易迪拓培训,专注于微波、射频、天线设计工程师的培养
nand flash的WP、WE、CE、RE、R/B信号线用接10K的上拉电阻吗?
录入:edatop.com 点击:
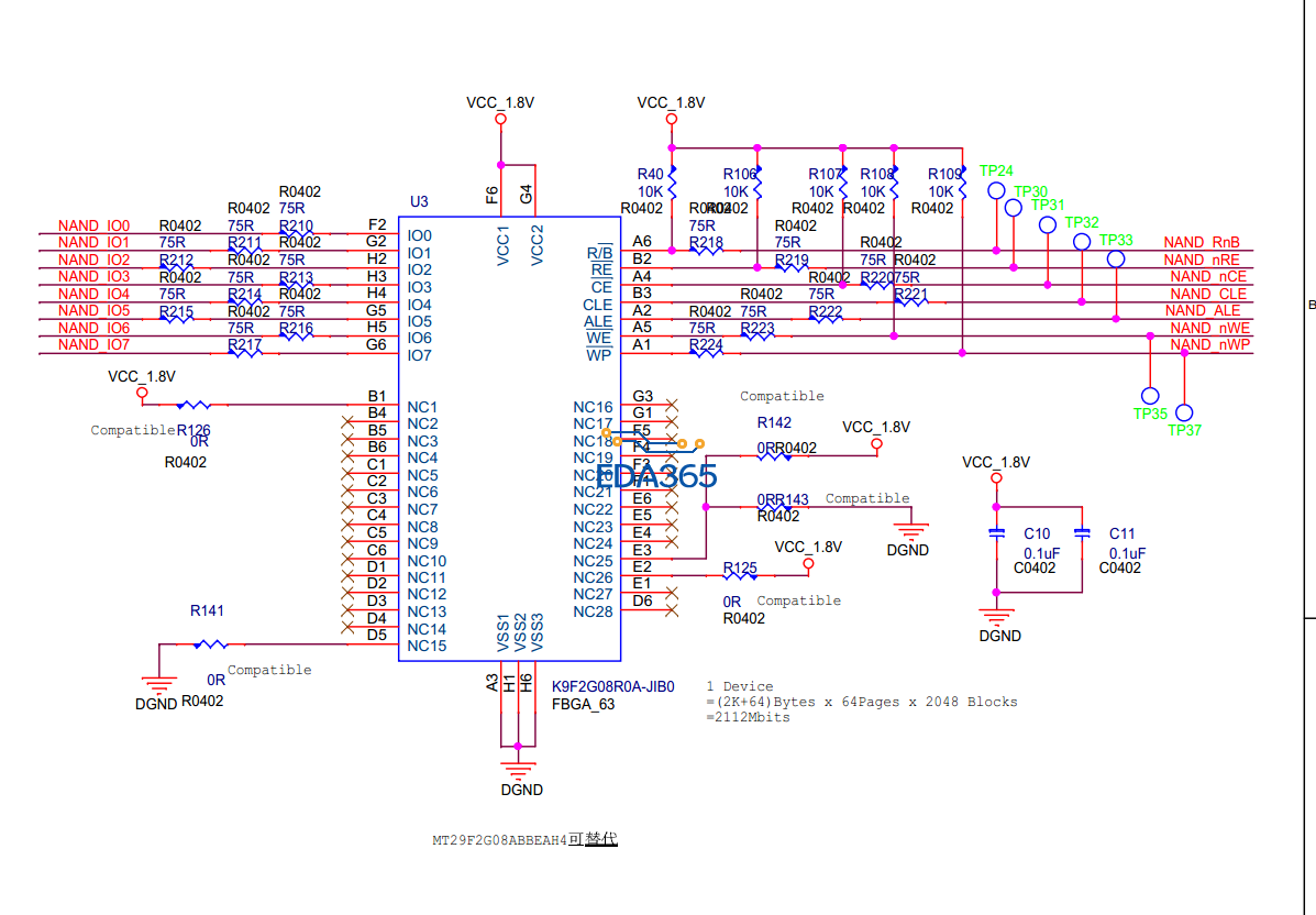
使用的是SAMSUNG的K9F2G08R0A的nand flash,他的WP、WE、CE、RE、R/B信号线需要上拉电阻吗?
我们遇到类似的情况,一般是会LAY上。因为担心MCU端的上拉不够。
我们板子使用的三星的一种flash,1G的,烧写boot和kernal时不稳定,有时擦除不了,这能覆盖,有时烧写一半就停了,得重新烧写。
我们是仿造开发板,开发板上没有上啦电阻。我们的数据线没接,给其他几个控制线接了。我们给信号线的中间串联了75Ω的电阻,开发板没有。layout的等长是没有问题的。falsh的读写时钟是40M. 这个速度感觉不高,即使没有等长,也不存在什么问题。

75R电阻太大了。直接换0R或者22R试试。
另外,看VDD是1V8的。我所见的FLASH MEM是3V3的多。
一般是串22或者33,没见过串75的。
没必要上啦,也不用串电阻。
R/B需要加,因为Flash的输出是OD方式的,没有上拉会有问题。其他几个信号加上上拉可以提高可靠性,但不是必需的。

