- 易迪拓培训,专注于微波、射频、天线设计工程师的培养
DDR问题
录入:edatop.com 点击:

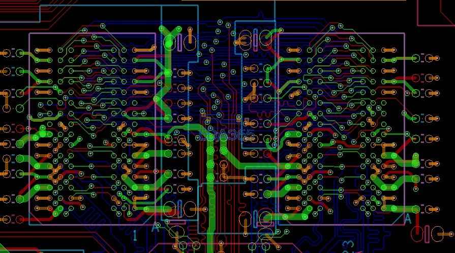
这四片DDR3 什么结构?
这是四片 上下连个刚好重叠。
Cadence Allegro 培训套装,视频教学,直观易学
上一篇:求助:焊盘的做法
下一篇:BGA芯片滤波电容放置问题

这是四片 上下连个刚好重叠。
Cadence Allegro 培训套装,视频教学,直观易学
上一篇:求助:焊盘的做法
下一篇:BGA芯片滤波电容放置问题