- 易迪拓培训,专注于微波、射频、天线设计工程师的培养
布线心理感受,欢迎交流
我走的是一个双面有芯片,而且双面的芯片不相关的双层板,难走死了,要是四层板也许会好走些,上层的器件不可能不走下层的地方,反之也一样,要不就过不去了。这些忍着走完了,把VCC和GND的隐藏打开,彻底傻眼了,这些线全憋死了,唉,看来又得重走,眼看着不是太复杂的走线,可是要在双层板上不飞线走过去,真难。
这是第一次画板子,以后再也鄙视别人画的板子把单片机的管脚都分布乱了,唉,比起程序的调整,这个难多了。
一开始还想着信号的类型,区域和走向,走到最后,什么也顾不得了,只要能走过去,就烧高香了,看着画出的板子,自己都不太满意。
咋办呢,高手们说说你们怎么挺过来的?
当双面有芯片器件较多时是不是我不该双层板呢?可是看着人家的板子,比我的复杂多了,也生生走过来了啊,这方面我该如何提高呢?
多多练习,找到思路,习惯就好了。
有时候是会抓狂的,呵呵
双面版,做了三块,我都用的自动走线。
听你一说,我也试了下自动布线,allegro的自动布线真快,不到一分钟就走完了。虽然不能直接用,但猛一看是这么回事。以后可以布局完用自动布线走下,提前知道哪里布局不合理,也为走线提供个思路。看来用allegro是用对了。
自动时咋将默认的直角走线改为45席走线?这方面没试过呢,还有为什么默认要是90度? 对自动布线有什么好处?
可以自動布線喔 我怎麼不知道耶
簡單說明一下如何自動布線 感謝阿
做單面板你會更加痛不慾生的~~反正我是怕了。
呵呵,双面版 先用自动部线,然后用 GLOSS -〉Parameter 一下,什么都弄好了,走线也是45度的,还加T连接点和泪滴。方便实用啊。工作中要讲求最大时间、性能比。
四层板以上还是用手动的吧、。、
太难的板自动还是会留下些布不完的吧? 叫布通率? 记得以前试过,走线竟然走到板框外了,不知道在哪设
真的可以耶 我使用Route\PCB Router\Router Automatic
strategy\specify routing passes
routing passes選擇Miter corners
selections慢慢一個加入NET
不要一次就自動佈線
效果還不錯耶
這樣複雜的板子 剩餘的就用手工拉了
太棒了
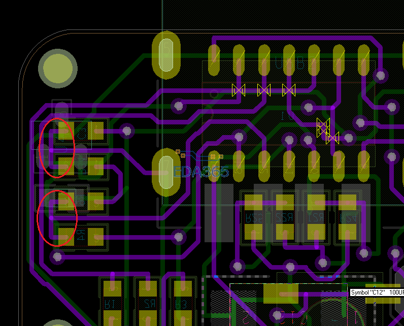
为什么不要一次布完, 你意思是进行两到三次自动布线?还有如下图,红圈住那个地方肯定不是想要的结果,在哪设? 知道的告知一下.
谢谢
在Routing Passes选项卡中有个Miter corners,这个是设置布线时使用45度拐角
你这个是不是没允许使用45度拐角啊?

