- 易迪拓培训,专注于微波、射频、天线设计工程师的培养
简单电路的温故 温故知新 二
录入:edatop.com 点击:
解释一下两点:
1 电路类型及作用
2 PCB布局要点

说明该电路的布线规则(嘿嘿... 这个比较简单估计大家都会的 下面的就有点难了)

BT1的作用

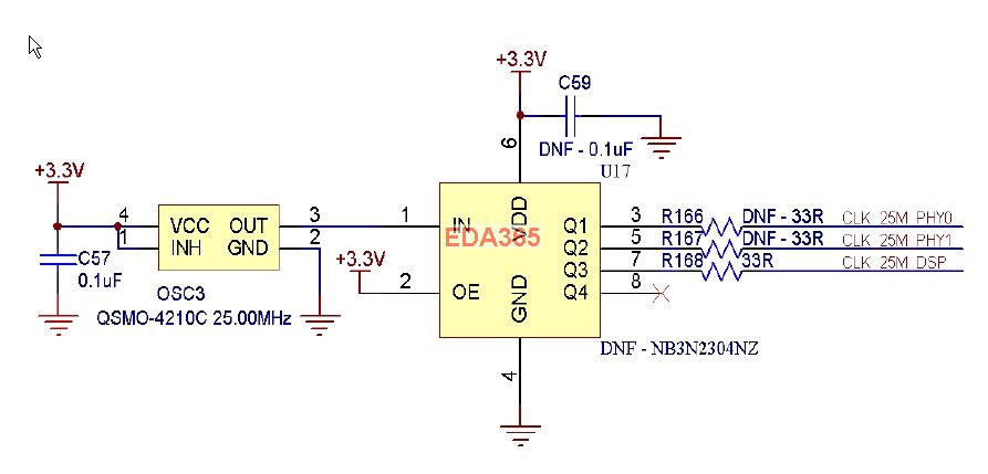
U17的作用
1 电路类型及作用
2 PCB布局要点

说明该电路的布线规则(嘿嘿... 这个比较简单估计大家都会的 下面的就有点难了)

BT1的作用

U17的作用
求解释啊!
1、usb 接口
2、rtc + 电池
3、clock buffer
1,usb差分走线. 其它不懂.
被骗进来了
骗进来了 ...
呃…………
今天怎么没有人响应啊 昨天还有很人顶
难道今天的 原理图太难了 ... 希望大家顶起来
图一:应该有防静电的元件吧
图二:rtc 到底什么作用? U5的原理 ... ...
图三:三楼提到clock buffer U17的原理 ... ...搬个小板凳 坐凳高手~
不太明白小编想干什么:
1 就是usb,差分线上最好加静电防护,信号地和壳子地根据情况可以隔离,也可以不隔离,一般会用vubs,很少直接接+5V,其实V-Bus也是5V,usb控制90欧
2 RTC+无源晶体+I2C,布局,就是注意一下无源晶体下面不要走线,貌似没其他注意的
3 就是一buffer,一区4而已
让大家 温故一下 以前的知识
也让 不知道的 同学 学习学习 自己 也随便学习学习
明天还有的 啊 一天会比一天难的
小编不公布一下参考答案?
公布一下参考答案
呵呵 我也 不知道 发上来 给大家学习 也给自己学习的
Cadence Allegro 培训套装,视频教学,直观易学
上一篇:16.3拉子窗口产生错位(好多处)
下一篇:第一次装SPB 16.5,打补丁的版本

