- 易迪拓培训,专注于微波、射频、天线设计工程师的培养
一个 DC-DC 产生负电压的问题
录入:edatop.com 点击:
在常见的电路设计中我们经常使用DC-DC来产生负电压,如下图的所述:

最近的新项目对这个原理产生的负电压的电流比较关心,因为负载需要峰值为38ma的-15V电压。
担心之前的设计做不到这样的要求,下面两个图为我更改之前和更改之后的图,请各位大侠指教.
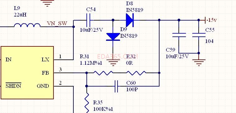
A图:

B图:

A图为我之前使用的图纸,B图是我进过考虑过的图纸(D8反接)。
在B图里面我有几个问题:
一个有没有必要换成肖特基二极管,我考虑是减小二极管自身损耗;
二一个是C54有么有必要换成10uF电容,我考虑的是当是在充电和二被流输出的时候提供尽量多的电荷,提高输出负电压带载能力。
三一个是这样做了以后带载电流会不会有实质性的提升?
在硬件设计专区都快沉了。
应该是Panel上用的电路吧。
B图的D8不可以那样接,我们之前用的是DA204。
C54用1000P即可。38ma的负载还好吧。
谢谢你了。我后面说明了D8。
Cadence Allegro 培训套装,视频教学,直观易学
上一篇:DDR2布线问题
下一篇:求助:allegro flash调用

