- 易迪拓培训,专注于微波、射频、天线设计工程师的培养
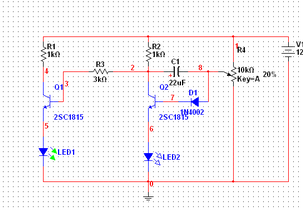
请大家帮我分析一下这个电路的功能
录入:edatop.com 点击:
请大家帮我分析一下这个电路的功能。请各位指教!

我认为是这样的:
VR1调节电压,当电压达到D2导通电压是,那D2就导通,于是TR2截至,这样TR1就导通,LED1的左边就亮。
当VR1所调节的电压不足以使D2导通时,则TR2导通,于是LED1的右边灯亮,C6在这里是防止VR1调节的电压对TR2进行误操作。
请大家多多指教
为什么“VR1调节电压,当电压达到D2导通电压时,那D2就导通,于是TR2截至,这样TR1就导通”呢?


不就这样吗
谢谢两位朋友的细心解释。

