- 易迪拓培训,专注于微波、射频、天线设计工程师的培养
请问:Orcad,元件分开画,汇入PADS变一个元件
录入:edatop.com 点击:
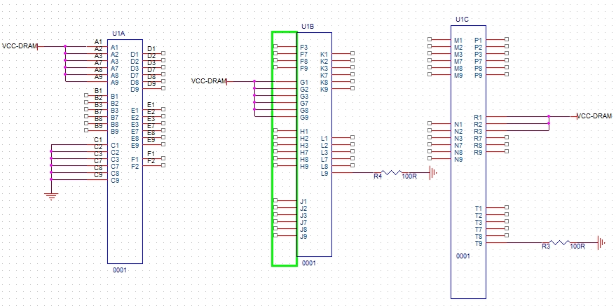
请问在 Orcad 中,如何把1个超多pin的元件,
分成几个部分画,然後再汇入pads中,是同一个元件。
我在 Orcad 中,建新元件时,已写要分成3个部分了
如下图

可是没见到如何建 u?b的地方,只好先在orcad中试摆放元件,
就自动出现 U1B丶U1C了,然後又各自单独修改U1B丶U1C
脚的名称,却变成了下图

U1B丶U1C脚的名称却没有显示出来,
它们的footprint有输入一样的封包名称 DDR3_try
但最後汇出 成 .asc档时,失败了,
请问是哪个部分我弄错了,该如何正确设置?
2)把 U?A建好、儲存後,不退出建元件的地方,按 Ctrl + N,就會跳到建立 U?B 的地方了,以下類推
非常感謝 jacklee_47pn 的指導!
各個部分填上相同的footprint後,可以匯出成 .asc檔了,
在pads中,也成功匯入~
分成几个部分画,然後再汇入pads中,是同一个元件。
我在 Orcad 中,建新元件时,已写要分成3个部分了
如下图

可是没见到如何建 u?b的地方,只好先在orcad中试摆放元件,
就自动出现 U1B丶U1C了,然後又各自单独修改U1B丶U1C
脚的名称,却变成了下图

U1B丶U1C脚的名称却没有显示出来,
它们的footprint有输入一样的封包名称 DDR3_try
但最後汇出 成 .asc档时,失败了,
请问是哪个部分我弄错了,该如何正确设置?
(1)分成3个部分,每個部分要長得一模一樣嗎? 所以 Package Type 要選擇對的樣式。(是相同或不相同)
(2)按 CTRL + N 看下一個封裝。編輯接腳編號。
1) 分成3個部分,每個部分不同數量的pin,設定如下圖
2)把 U?A建好、儲存後,不退出建元件的地方,按 Ctrl + N,就會跳到建立 U?B 的地方了,以下類推
非常感謝 jacklee_47pn 的指導!
各個部分填上相同的footprint後,可以匯出成 .asc檔了,
在pads中,也成功匯入~

