- 易迪拓培训,专注于微波、射频、天线设计工程师的培养
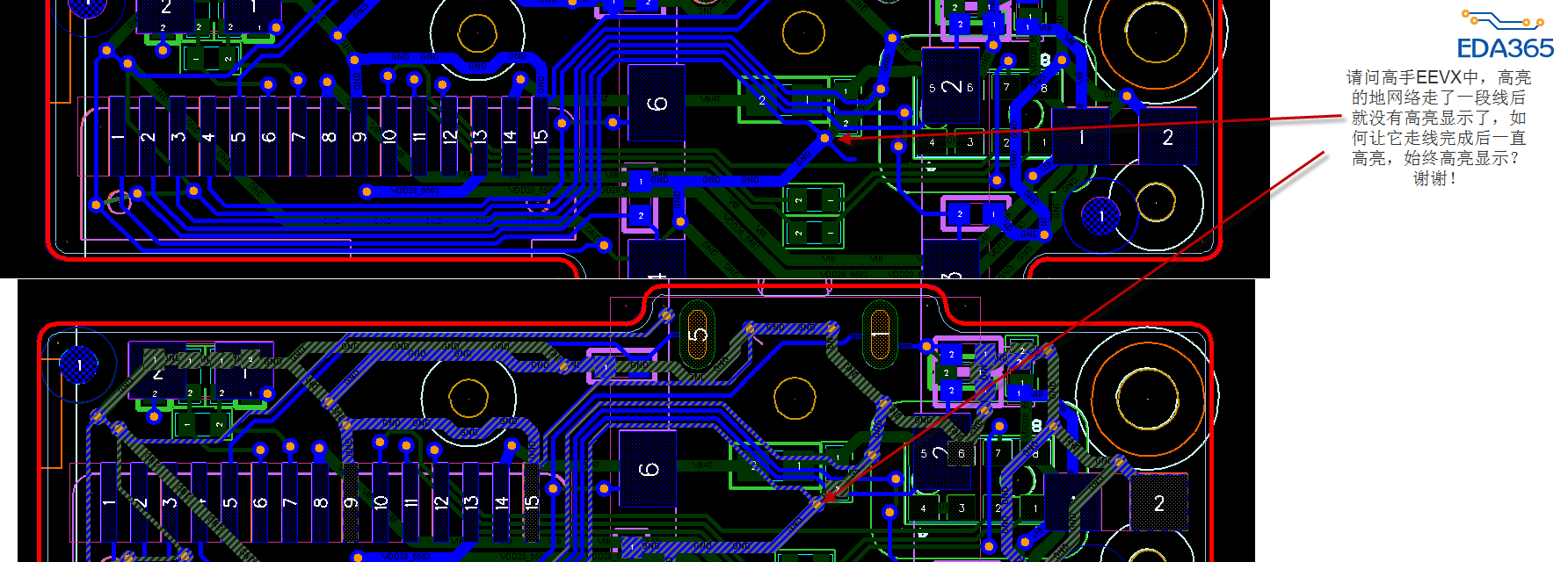
EE VX亮显问题
录入:edatop.com 点击:
请问高手指点一下,如图片,谢谢
eevx


单独设置下地的颜色突显出来 不用高亮操作 高亮的走线后会被取消高亮的
Display Control-》Graphic-》Color By Group
按Nets显示
楼上正解,MENTOR 是通过给网络设置颜色去区别其他网络的。高亮功能只是临时的
Cadence Allegro 培训套装,视频教学,直观易学
上一篇:2016年Mentor PADS公益课程第一期开始报名啦
下一篇:Expedition中 Plow failed

