- 易迪拓培训,专注于微波、射频、天线设计工程师的培养
听说mentor可以多人合作,怎实现?
完了再怎么合在一起呢?请教高人!
把你的工程文件放到网络共享文件夹,用xtreme design session打开你的工程文件,然后让其他人连接到你的电脑,打开你用xtreme design session打开的工程文件,不用拆分设计就可以实现多人同时布线了,协同模式下有些限制,如无法自动布线,没有topology route 等。当然了,你也可以用file菜单下的“拆分”功能把板子分块,然后由不同的人布线,最后整合,拆分板子无法事实显示他人的布线结果
mentor不能像allegro那样做个subdrawing吗?那样很方便啊
您能推荐个讲mentor分割设计比较详细的资料吗?谢谢
分割设计很好吗?板子大了最后整合很麻烦。暂时没有找到资料
多图杀猫!貌似很少人用猫了,看图吧!
打开一个工程文件
需要建立一个保留区域供其他人修改
画一个保留区域框框
要保存后才能拆分
选择文件菜单中的拆分选项
工程目录下出现新的文件夹,以你的保留区域名字命名,把这个文件及发给其他人进行修改,改完了记住放回这里
用exp打开
文件里有个子工程文件
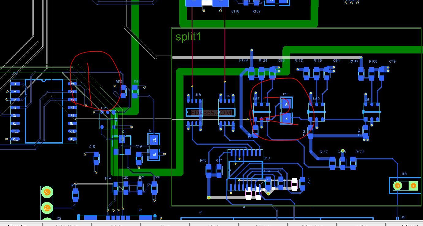
子工程中可以修改保留区域里面的东西,区域外的东西不能修改
修改你的设计并保存
在主工程中选择合并

出现个提示框,当然选yes
这个是拆分修改并合并的工程,因为原先是已经布好线了的,所以以删除走线作为修改示例
谢谢真详细 好好研究下
谢啦
这样分割设计最后合并比较麻烦,不过这样设计可以省计算机资源,如果三个人的思路不一致的话,最后合并都成问题了,还是建议用xtreme design session这个工具实现协同设计比较好,大家在一个板子里面设计,一旦有了冲突可以及时提醒!沟通比较及时。
使用网络协同设计还可以很方便的调整你的规则约束!很方便的
有了冲突可以及时提醒?意思就是说可以实时显示对方的layout进程吗?具体学习材料在哪里有啊
是啊!可以实时观察其他人的工作状态及整体Layout情况!
干嘛要分开设计 直接连机 就很好 用啊 不过约束什么的 必要事先设置好 不然 大家连机的时候改不了 连上 以后 每个 操作人员 都会有个圈圈显示 这样操作过程中不会打架 在各自的圈圈区域内 其他人是不能操作的
07在联机的时候允许多人修改ces中的约束!更加方便
rx_78gp02a 兄,EE2007与EE2005在设计原理图时就很大不同,无法继续,请问有什么办法学习EE2007吗,给点指点!
Dxdatabook到底有什么用啊!
我刚上手就用的是07.2,没有用过05的所以不知道有什么差别,只知道在05中必须添加很多属性,但是在07中你不用管,大部分必须的属性系统自动添加了,其实mentor的help文档是很不错的,就是一本教程,还是免费的
Cadence Allegro 培训套装,视频教学,直观易学
上一篇:dx走线
下一篇:EE2007_3中心库问题

