- 易迪拓培训,专注于微波、射频、天线设计工程师的培养
求个建议
录入:edatop.com 点击:



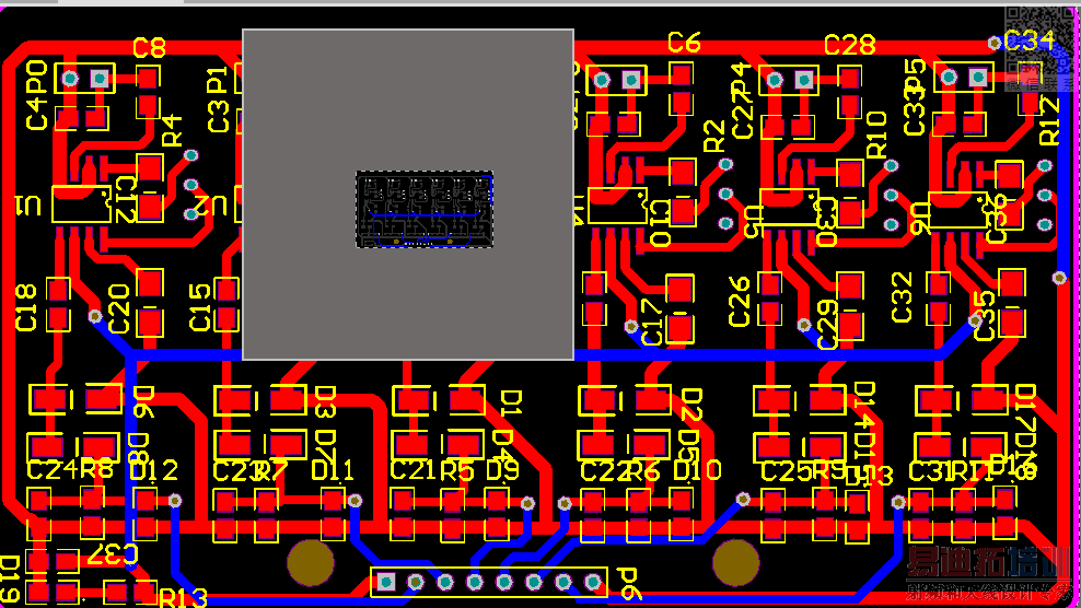
大家给我提一点建议吧
1:一般布线宽度为30mil
2:GND宽度为40mil
3:vcc宽度为35mil
4:怎么去掉图中的那个框
印刷板导线的最小宽度主要由导线与绝缘基板间的粘附强度和流过它们的电流值决定
这有没有计算公式
提问主题不明确,这种提问标题的习惯不好
提问内容也很模糊,网友很难看出框框是拿啥画的(可能性也会分几种,此类最基础的问题最好 附上案例来提问,不要人网友猜测着去看)
导线和过孔的电流能力综合因素很多,不是简单的几个条件就能确定,这个在之前的帖子中有过汇总,你自己不妨先找找
导线和过孔的能力 有专门的软件做辅助参考... 也和你的制板厂外协有关
Cadence Allegro 培训套装,视频教学,直观易学
上一篇:关于3D元件库的使用经验
下一篇:求助 AD16报错 3D模型有关

