- 易迪拓培训,专注于微波、射频、天线设计工程师的培养
关于VCC GND VEE的处理
录入:edatop.com 点击:

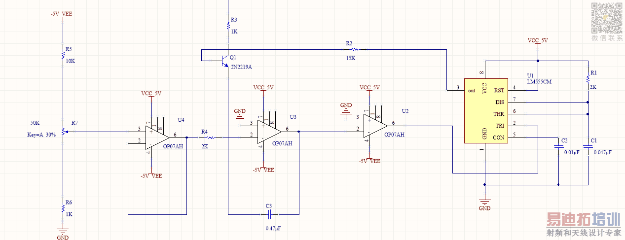
这个图里 VCC GND VEE要怎么处理? 需要加上排针么?
不清楚 想了解什么,上面的 网络 也可以直接 标 +5V -5V GND(多地系统不要隐藏字符,如你当前的不隐藏状态)
谢谢!我想知道是否需要加一个Header3,分别连接VCC VEE GND。 另外,您知道OP07AH的封装吗?我在AD官网上没搜到。
电源网络具备全局性,当然如果你要接入电源,是需要 由接插件 来引入的。
OP07封装很常见,找不到,就找个类似结构的器件封装使用,如果不做仿真等,这些器件的封装 又不是一一对应的关系?
Cadence Allegro 培训套装,视频教学,直观易学
上一篇:内电层怎么使用
下一篇:如何将原理图画成PCB图,求详细操作讲解

