- 易迪拓培训,专注于微波、射频、天线设计工程师的培养
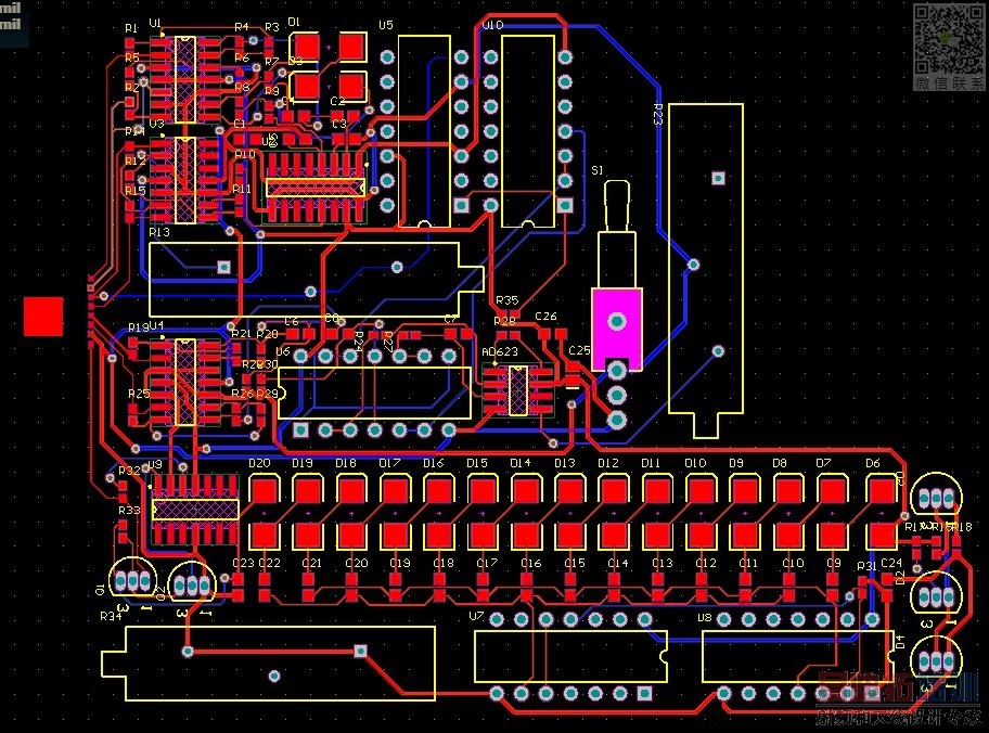
刚画好的PCB板 第一次画 用的是自动布局 望各路指教一番 感激不尽
布局不是为了把器件排列整齐,而是要按照电气关系和功能来摆放的,在此基础上再排列工整才是正确的布局,方便布线,方便制造,方便焊接,方便测试,
很不错。我自己用自动布局,一般会给我把所有元件都压成一堆。不知道是啥问题。
啊 嘿嘿 我的电源线和地线是一般粗的 好像不对
胆子大哦,还敢用自动布局。
额 主要是第一次 不用自动布线 手动不会啊 不知道该什么时候画过孔、转换上下层。要不你好心教教我呗
额 原谅我标题弄错了 是自动布线 布局是自己布的
额 原谅我标题弄错了 是自动布线 布局是自己布的
多数情况下,自动布线或布局仅是辅助手段...
鼓励自我分享方式... 置顶一周,期待您的完成作品展...
重修修改了一下板子 您帮着看一下有什么问题呗 谢谢啦
板子先定好尺寸吧。 不然有些空间太浪费了。
布局不是为了把器件排列整齐,而是要按照电气关系和功能来摆放的,在此基础上再排列工整才是正确的布局,方便布线,方便制造,方便焊接,方便测试,
10楼上传的PCB板应该不是自动布线吧。
热烈庆祝钓鱼岛科技网络平台W W W . DYDPCB. COM 全面推出。为感谢新老顾客,凡在本公司网络平台新注册用户,即送10000元!用来每次下单抵现5%,名额有限,欢迎新老客户前来体验!更有机会享受折上折,详情请咨询:方生 13480642413,企业QQ:2850389769 业务代号:Y7
Cadence Allegro 培训套装,视频教学,直观易学
上一篇:求助请问谁装了AD14.3 可以帮我把eagle的pcb转成ad的文件吗?
下一篇:帮忙看看,14.3.15导入导出CAD文件时提示错误

