- 易迪拓培训,专注于微波、射频、天线设计工程师的培养
PCB里面怎么显示元件参数
录入:edatop.com 点击:


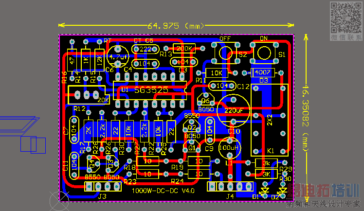
下面那个图是我画的,请问要怎么样才能像第一张图那样显示参数
在元件的属性选项中,把注释的隐藏勾去掉即可![img][/img]
批量显示的话,左键点击元器件,右键Find Similar objects ,然后把注释打上勾就行了
先选中任意一个元器件,然后右键,点查找相似对象,出现下图,然后点击确认;出现如下,然后勾选所需要的就可以了

Cadence Allegro 培训套装,视频教学,直观易学
上一篇:如何自己画封装+添加3D实体
下一篇:求助 网络标号太大 怎么调整它的字体字号

