- 易迪拓培训,专注于微波、射频、天线设计工程师的培养
新人,第一次画的板子,Altium Designer Summer 09,即将打烊,还望高人指点一二
录入:edatop.com 点击:
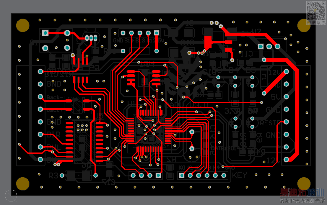
12V 50mil
5V 40mil
3.3V 12-30mil
其他信号线基本都是12mil
两根高速信号线有地线并行
MCU是STM32F103RBT6
已加泪滴
覆铜,并打了很多GND过孔





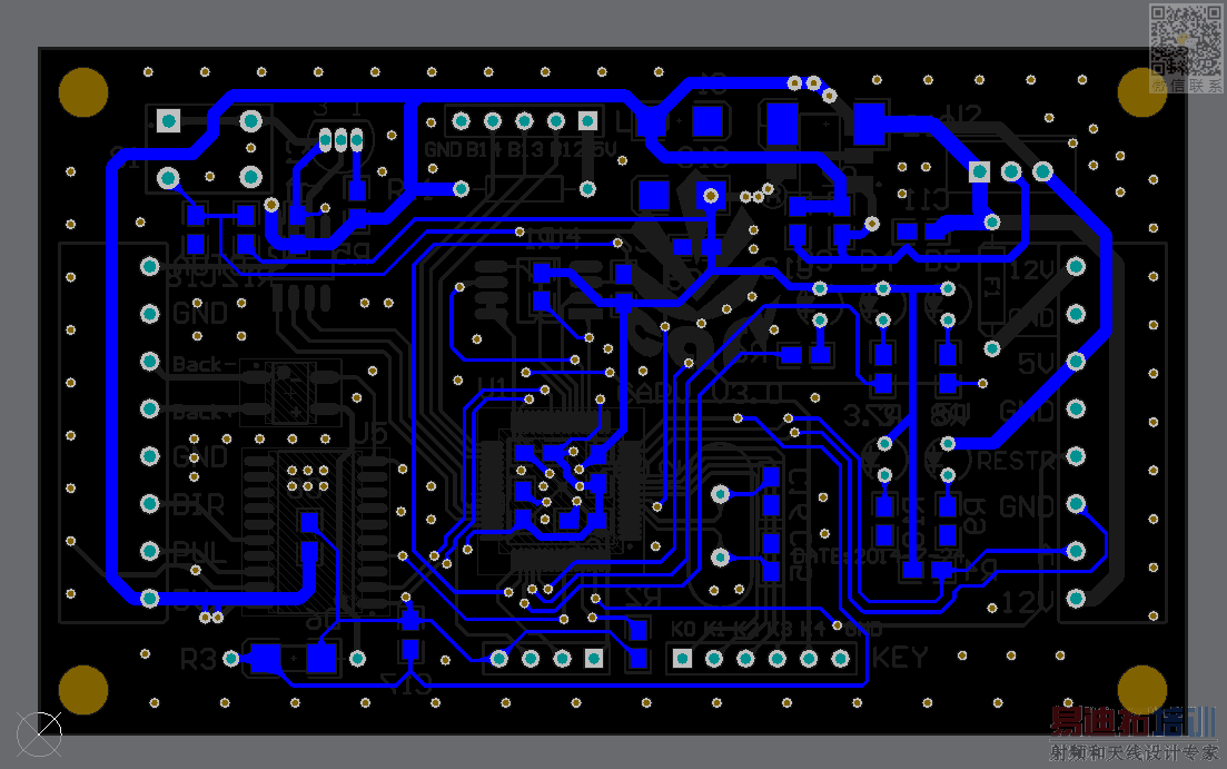
5V 40mil
3.3V 12-30mil
其他信号线基本都是12mil
两根高速信号线有地线并行
MCU是STM32F103RBT6
已加泪滴
覆铜,并打了很多GND过孔





祝你成功,为什么不附铜?
覆铜的,只是为了显示更清楚,截图的时候把覆铜隐藏了。
那么多接地过孔什么目的,接地方式有讲究的,你这块不是射频板,搞那么多接地过孔反而可能影响性能。
真的啊,我一直以为接地过孔越多越好
前几天看到新手往往 没有 阻焊桥 的概念,你的这个主芯片阻焊厂家默认处理为开窗处理(厂家方便,降低对准精度,厂家很喜欢)。
建议小编和新手 在 【给初学3-】系列贴中 找 有关阻焊桥的帖子浏览...
是人工走线还是自动走线的
漂亮,非常不错。
好长时间都没能找到故障原因
Cadence Allegro 培训套装,视频教学,直观易学
上一篇:485通信电路问题咨询
下一篇:G键无法调出PCB栅格快捷设置菜单,怎么解决?

