- 易迪拓培训,专注于微波、射频、天线设计工程师的培养
生成的PCB文件为什么没有地?
录入:edatop.com 点击:
为什么生成的PCB文件没有GND?网络标号net已经选了GND了
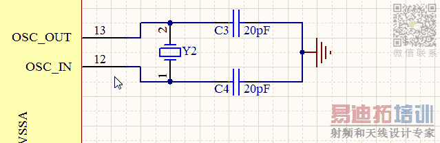
图里两个电容连的地

到pcb里变成了连5V

已经选了GND
明显定义错了,从pcb图中看出c3的一脚接晶振,另一脚接的5V;sch中去直接添加net定义为GNd(删掉原来的GND)
Cadence Allegro 培训套装,视频教学,直观易学
上一篇:关于AD细节问题
下一篇:AD Filter 的使用

