- 易迪拓培训,专注于微波、射频、天线设计工程师的培养
原理图编译问题,求资深工程师指点
录入:edatop.com 点击:
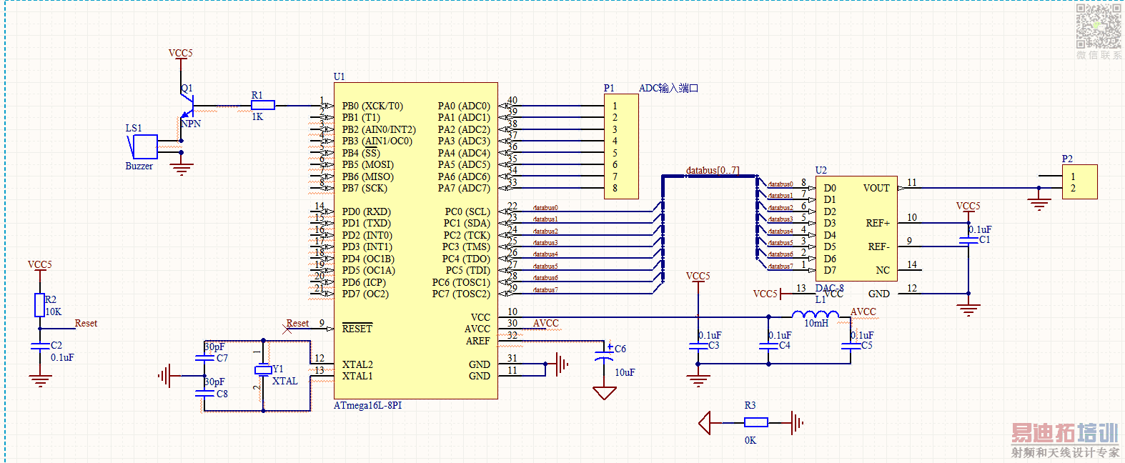
如图,画一个简单的开发板,第一次编译没出错。
后来编译总是出现问题,说U1的引脚没有driver,我检查了下电路应该是没有问题,电源也都是接上了,是不是哪里的参数有所改动才导致的,求指点一下。
后来编译总是出现问题,说U1的引脚没有driver,我检查了下电路应该是没有问题,电源也都是接上了,是不是哪里的参数有所改动才导致的,求指点一下。

