- 易迪拓培训,专注于微波、射频、天线设计工程师的培养
关于差分等长现象问题
录入:edatop.com 点击:
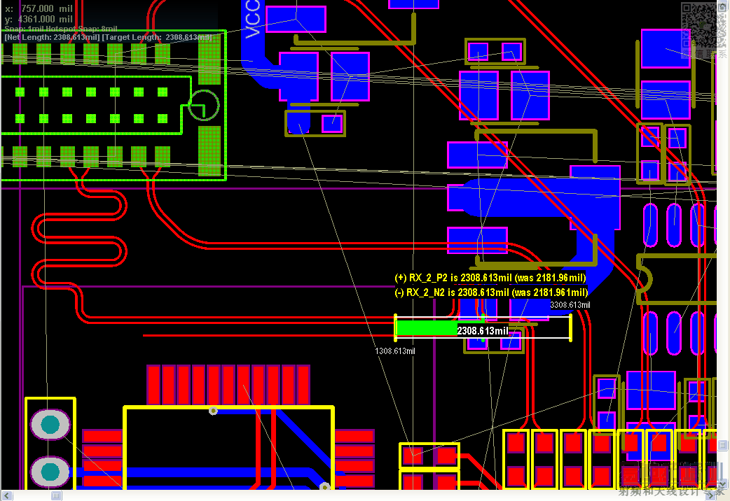
为什么走差分等长是走到一半就不能再走了,而且左边还有很多位置,是哪里设置问题还是?


没看明白图。
解决了
这是AD软件吧
是的

