- 易迪拓培训,专注于微波、射频、天线设计工程师的培养
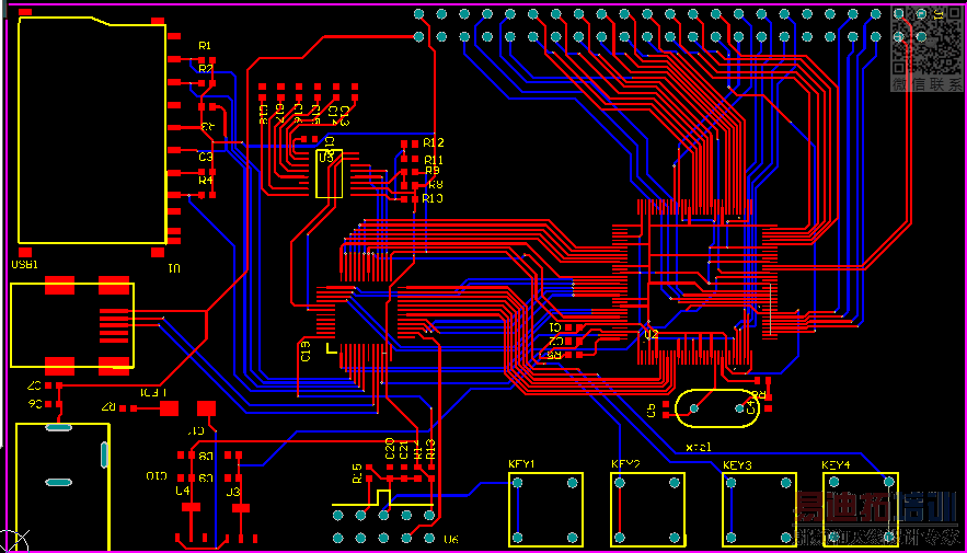
第一次画的PCB 希望给位多多指点
录入:edatop.com 点击:
第一次画的PCB 希望给位多多指点
小编的线宽和丝印都很有特色啊,努力吧
中间那个小chip 转90度似乎走线更舒服
学习了!
电源线太细 ,电容离器件太远了

