- 易迪拓培训,专注于微波、射频、天线设计工程师的培养
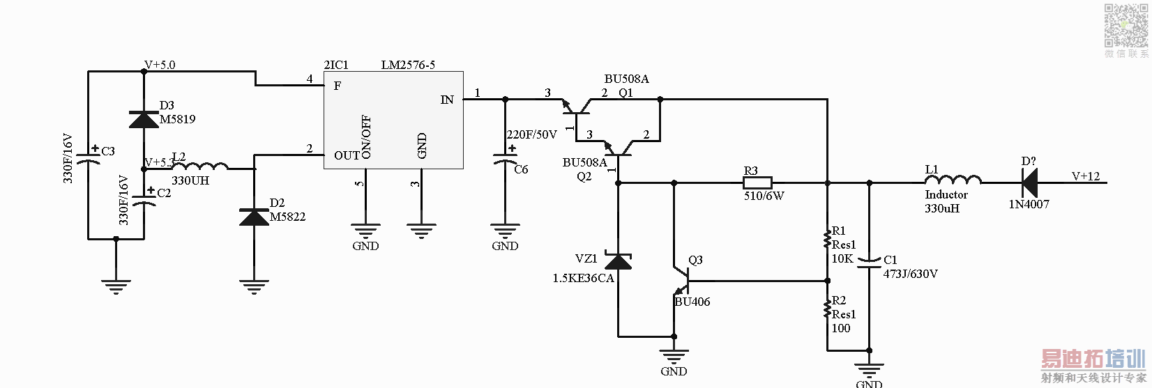
汽车仪表电源电路
录入:edatop.com 点击:
请大佬们分析一下电路,特别是三极的状态。
奇怪的图纸,不知这个图纸从哪取得?
电容标称方式?220F/50V (220uF/50V) ; 单向TVS符号上标注的型号却为双向TVS型号?
输入侧功能: 防反接、滤波、过压保护...
是合力的叉车仪表,我是从实物上画下平的。
三极管是做保护用的,电压不正常,三极管导通,输入电压直接拉到地上去了,输入电压正常,三极管关断,电压加在了2576的输入端,电路正常工作。达林顿对管为了扩流。
防反接、过流保护如何理解。
1,4007防反接
2,TVS瞬态尖峰保护
3,对管做限流恒流保护
4,后面的都是稳压平波的了
Cadence Allegro 培训套装,视频教学,直观易学
上一篇:请教两个关于ALTIUM DESIGNER的问题
下一篇:altium designer 12已经发布,不知道什么时候提供下载?

