- 易迪拓培训,专注于微波、射频、天线设计工程师的培养
AD10还有必要跟它升级吗
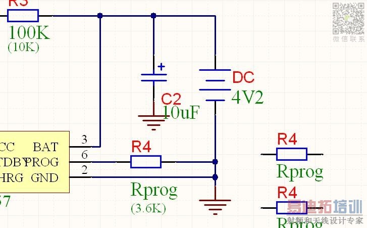
1,图中有3个R4电阻,竟然不会报错。
2,打开以前的旧图时有些元件会错位、旋转个角度。
3,工具栏的打印按钮灰色无效。
4,PCB3D元件库的默认路径改变不了,无论怎样设置,重新启动后又变回原来的路径了。

插件全部安装了竟然无法导入99SE做的DDB文件
确实问题很多....
和PADS以及ALLEGRO比还有很多路要走
不能用绿色版本 要完整安装版才可用啊
楼上的不要只说可以,上图片或者介绍下方法让大家都明白!
还没安装AD10,静待其变

不要直接打开,如图用Import Wizard导入DDB文件才行,但要装全插件才行。
用Import Wizard导入DDB文件也不行,导出的是个空文件夹。(全部插件都安装)
Altium Designer 10完美精减版(地址已出,欲下从速) : 修订版已经解决了部分的问题!
http://www.pcbbbs.com/viewthread.php?tid=232596&page=1&extra=#pid2030619
希望解决啦,我的AD10发觉打开旧图,带的库和编号还有一些变掉
Altium Designer 10这东西好像从头来过一样,不是99SE,Altium Designer 9.X的升级版似的,很多原始的问题都会出现,还是静等其变好了,Altium Designer 9.X的也很好用,工具这东西一定要稳,两个同名的R4都不报错,难道现在可以允许这样的同一图重名的情况。
完整版才可用~~
我用了也打不开DDB
还是等一段时间稳定了再说吧
Cadence Allegro 培训套装,视频教学,直观易学
上一篇:altium 10马不停蹄的在更新
下一篇:PCB中的禁止布线层该怎么修改线宽

