- 易迪拓培训,专注于微波、射频、天线设计工程师的培养
请资深工程师指教这是怎么回事
录入:edatop.com 点击:

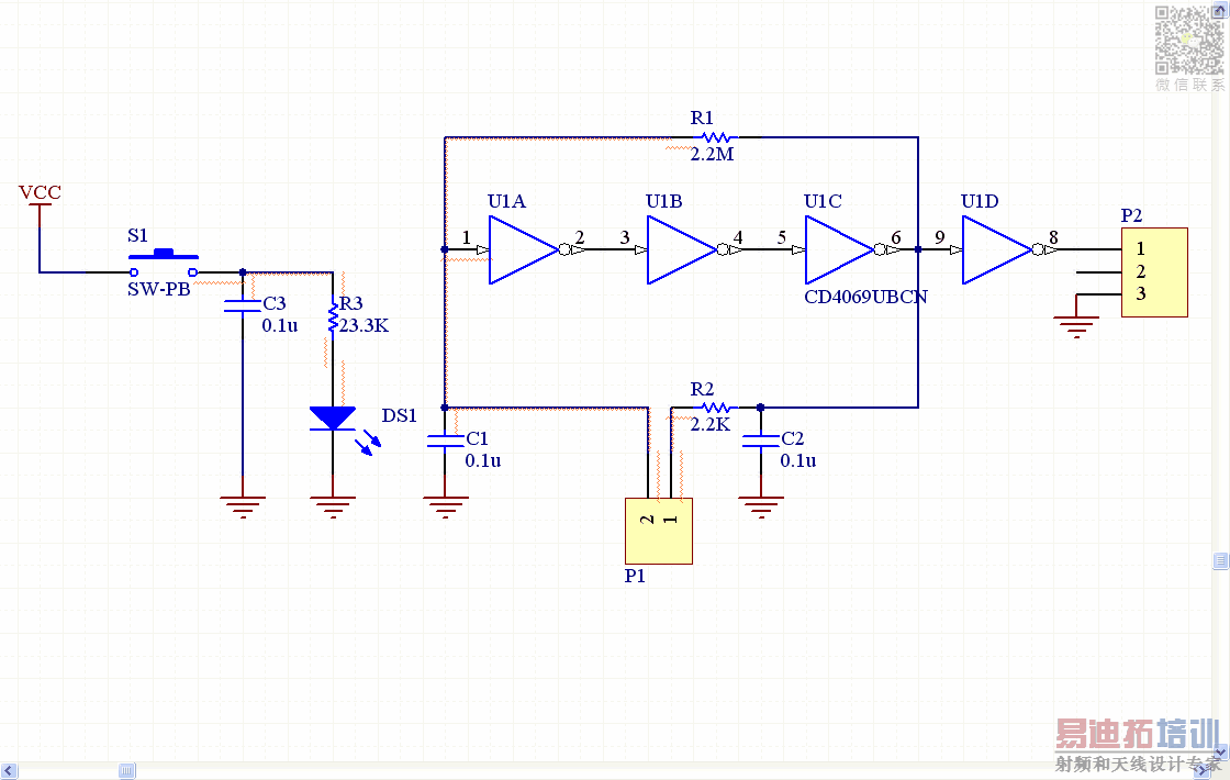
这上面的红线是怎么回事,做好后编译出错,就显示这个,编不了。请各们大侠多指教
Cadence Allegro 培训套装,视频教学,直观易学
上一篇:小弟各位大哥好心帮帮忙
下一篇:差分对走线时,如何通过快捷键来改变间距

