- 易迪拓培训,专注于微波、射频、天线设计工程师的培养
最新出炉的小板,请指教

请大家批评指正。
很好,很强大,,你都不说是做什么的,希望提出哪方面的意见
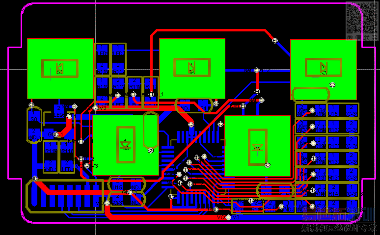
这是一款mp4的触摸按键板,我想知道大家怎么看这个板的布局和走线的,我是负责layout的。
厉害!小编学这个学了多久啊
学习这个软件倒是很久了,但是还没用它做过板,不好的地方请指出来,我好改进。
布线很差,只能说是布通了。
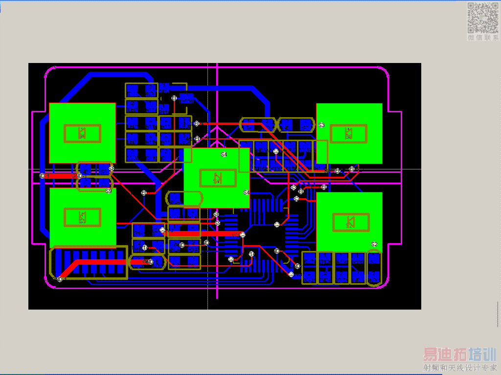
又来一个,改了一次。
不必要的拐角太多,尤其是还有大量的锐角拐角,贴片的焊盘上不能有孔
再来一个。
这回好多啦。贴片的焊盘之间不能直接短路,应该引出线到焊盘外再短路
贴片的焊盘之间不能直接短路,应该引出线到焊盘外再短路.
这个小板可以这样,但是元件多的也这样吗?会浪费很多空间的,走线就比较困难了。
总体来说是不错的!我感觉贴片电阻,还是电容,相互离的太近了,生产贴片时不好贴,走线好细哦,还不知道贴片电阻是多的的,老是从中间走线?
别介意,我是说说的哦?
wyoukui兄弟说的不错,来的时候还带着酒。
我感觉离的近问题不大,机器贴片么,线是有点细,走线和布局不是很好,所以走线的时候就穿过元件了,继续学习。
也就是几个mil,怎么会浪费空间呢?你这样人家焊接比较困难,不容易查错。
还有相对的两个贴片焊接很困难且排列不整齐,布局还需调整。布线有进步,但还需努力,加油,哥们很快就会成为高手
再来个大的
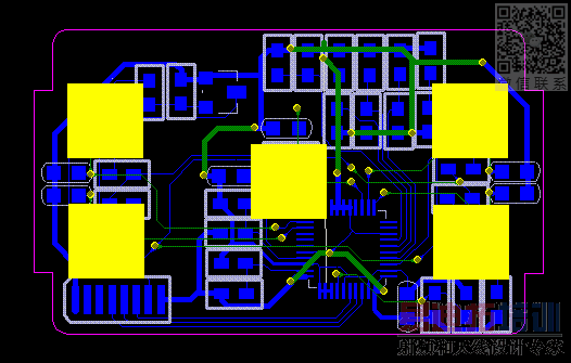
晕~~小编线大概只有3mil,太细了!
最小6mil
看不清呀
1、走线为何不在焊盘中心
2、导线间距在平行走时的间距
3、AD6的推线功能未运用好
4、很不错!除了上诉几点许改变外
小编把pcb图上传上来啊 图片看不清楚啊 啊
晕~~小编是做MP3的吧! 走线也会圈了吧! 静电几K呀!
不会拿在手里就死机吧!
整体看起来很不错了,值得肯定的好似布局比较好,走线时的细节问题没有把握住。
学习中

