- 易迪拓培训,专注于微波、射频、天线设计工程师的培养
小女子請教大家一個問題
录入:edatop.com 点击:
請教大家一個問題。
最近在看模擬電路,請教一下。下面的這幾幅圖,各位高手想必都懂吧。可以指點一下嗎?
小女子感激不盡。
都是關于運算放大器的電路圖,大家可以幫我分析一下嘛。謝謝你!


大家都沒有人會的嗎
不要意思 ,模拟电路我不懂,数字还懂点`
同情中...
第一幅是一个555时基电路,大多用于控制触发时间的电路,通过改变R1和C8的参数来控制出发的周期(频率).
第二幅看不清,第三幅好象是个信号放大及反馈电路.
不要让好帖子沉下去啊
第三幅是,一个微分电路,第二幅,是一个振荡电路。
我也要学习一下
矩形波发生器
第一幅,没啥说的,脉冲产生电路,555的资料到处找得到.
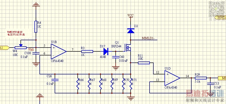
第二幅,U1B为阀值可调的限流保护路.(电流负反馈,开环).
U1D为电压跟随器(放大倍数为1),用来监控Q1的电流.其输入电压是Q1上的电流在采样电阻(R66~R71)上的产生的压降.比如当U1D输出1V,则流过Q1的电流为1A.
第三幅,低频放大器,反向输入端的输入电阻没有,(放大倍数无穷大?!那是不可能的),而且正向输入也不应该直接接地.
好帖子
自己顶起来
不要沉下去了
各说各的
悲哀!我也要学习一下咯!
比较简单
都是经典电路,电子书上都有啊,在这里讨论这些东西岂不是很麻烦吗,呵呵
呵呵
学习
这是一个AD电路
Cadence Allegro 培训套装,视频教学,直观易学
上一篇:ad6.7 PCB网络高亮问题
下一篇:关于AD6.7元件对齐

