• 易迪拓培训,专注于微波、射频、天线设计工程师的培养
首页 > 电子设计 > PCB设计 > Altium Designer和Protel > 第一次用AD66画板,请资深工程师指教,帮忙改进

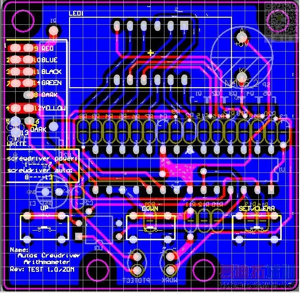
第一次用AD66画板,请资深工程师指教,帮忙改进

录入:edatop.com     点击:


没用过AD6 不知道效果好不好!``

Cadence Allegro 培训套装,视频教学,直观易学

上一篇:protel99怎样检查布线是否完全?
下一篇:请教个protel的问题?(十万火急)

PCB设计培训课程推荐详情>>

  网站地图