- 易迪拓培训,专注于微波、射频、天线设计工程师的培养
99se自动布线请教,在线等待
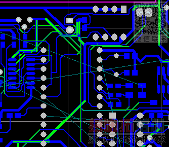
请教:在protel99se的自动布线中出现如图中的问题,我规则都设置了啊,为什么布出来会很多线交叉在一起,我不要求100%布完,但是这交叉在一起的调整太麻烦,请教各位有什么方法改进?谢谢
设置为不要交叉试试吧,我还没有遇到过。
自动布线一般偶不用
那是因为有些线实在走不过了,它才会出现这种情况。撤消,调整其他线,再进行自动布线。
以下是引用hao0502在2006-7-18 8:39:00的发言:
设置为不要交叉试试吧,我还没有遇到过。
双层板就不会有这种情况了吧
奇怪
我同事机子设置规则根本不管用,布线短路的时候根本不会有出错提示,连keepout层都不能阻止走线,重装系统重装软件依然如此,纳闷...
绿了几个焊盘怎么回事,请高手指点!
这应该是软件无法布通,停止后就是这个样的。
綠了肯定是超出安全距離啦Q!``
布線交叉那是系統沒法布下去了!···說明你布局太爛!······
首先調整布局!·再進行布線····
個人意見!最好全手工的好!···
自動布線只是來檢查不通率···做人要厚道!自動布線太嗅了!·····
不好意思哦!···我今天看到這網頁都是黑白的~··不知道你拿旱盤綠了!··
大概是你那線和旱盤離的太近了吧!
单面板自动布线无法布通停止后就是这样的。建议调整布局,手工布线,尽可能少用跨线。
Cadence Allegro 培训套装,视频教学,直观易学
上一篇:谁有Ultra Librarian 这个软件?
下一篇:请教:关于Gerber文件

