- 易迪拓培训,专注于微波、射频、天线设计工程师的培养
急泣血求助原理图编译问题
录入:edatop.com 点击:
我用顶层原理图来连接两张子原理图中的总线,问题多多啊~~~~~~~~~~~~~~~~为什么?
示意图如下
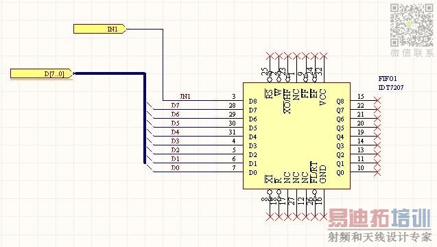
子原理图1

子原理图2

顶层原理图

编译错误

help~~~~~~~~~~~~~~~~~~~~~~~~~~~~~~~~~
HELP~~~~~~
我用顶层原理图来连接两张子原理图中的总线,问题多多啊~~~~~~~~~~~~~~~~为什么?
示意图如下
子原理图1

子原理图2

顶层原理图

编译错误

help~~~~~~~~~~~~~~~~~~~~~~~~~~~~~~~~~
HELP~~~~~~