- 易迪拓培训,专注于微波、射频、天线设计工程师的培养
怎样消除这个违禁的规则
录入:edatop.com 点击:

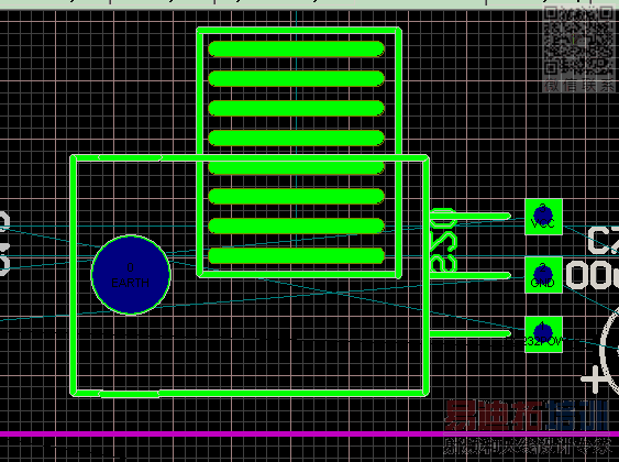
如上图所示,我想在元件(处于顶层)的下方(底层)放一个元件
但老是绿色,该在设计规则里如何消除它呢?
最简的就是不理会,想信自已吧。
不理会是一种方法,
但是老板看了不爽啊
你開了DRC了嗎?
如果開了關掉它試試。
你開了DRC了嗎?
如果開了關掉它試試。
將打勾處取消,也許是你要的結果
错在你的PCB顶不是双贴元件,不过楼上说的也不失为一种办法

谢谢大家
我觉得这个可能是元件间距规则的错误吧?
学到一招
我觉得两种可能性都是对的.两种方法都可以解决这个问题可以点O-L快捷键消除DRC看看
我觉得两种说法都是对的.两种方法都可以解决这个问题可以点O-L快捷键消除DRC看看
不怎么样啊,BS一下!不错,顶一下!感谢小编!快速回复
点Tool里面有个reset....的 就可以!
8楼MM才是正解,其它都不对的
Cadence Allegro 培训套装,视频教学,直观易学
上一篇:protel如何解圆弧
下一篇:关于快捷键L

