- 易迪拓培训,专注于微波、射频、天线设计工程师的培养
DXP2004里PCB环境下LED封装的疑虑
录入:edatop.com 点击:
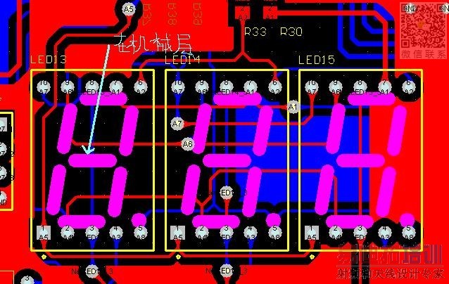
如图所示,我发现那个"8"字和一些孔都在“机械1层”,不知道制版厂在做板时会不会把那个"8"给挖掉?如果不想被挖掉(如果被挖掉就惨了)应该在输出Gerber文件的时候注意一些什么呢?谢谢!
机械一层:
机械2层:

稍微有点cam经验的人都不会把这个给你挖掉,大可不必担心
不过从设计的严谨性出发,你可以把数码管的丝印该到bottomoverlayer去
学习

