- 易迪拓培训,专注于微波、射频、天线设计工程师的培养
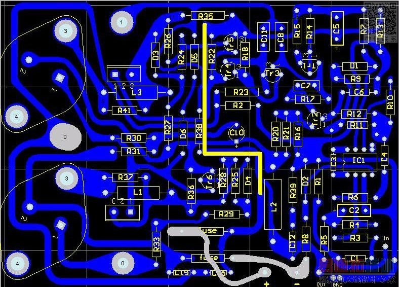
请问这种PCB导线形状是怎样做的?
录入:edatop.com 点击:
请问这种PCB导线形状是怎样做的?我在部线规则里设置了导线拐角为圆角都不行,很久都没找到相关资料。


果然怪
很简单,自己铺铜,手工的什么做不到
没什么吧
place polygonplane 然后ctrl+空格切换到弧线模式,然后画!
很简单呀!先用锐角将PCB布好,然后将规则里设置为圆角,再到工具栏进行拐角处理,就可得到以上效果!我的QQ:57925949
请问究竟是怎样的拐角处理啊?
请小编详细给大家介绍下嘛。
请问究竟是怎样的拐角处理啊?
请小编详细给大家介绍下嘛。
无解吗?
顶
泪滴加弧线。
TOOLS----Teardrops
就可以实现你那图的效果!
我不觉得画的很好,乱乱的,零件也用的杂七杂八,
个人觉的此板很漂亮.
像地图吧,就不知道是那里的 *^_^* !
怎么会还有人不明白呢》点TOOL-MITE C****就可以了,QQ:57925949
这种画法已经过时了。没有必要去学
555
如17楼所说过时也
用了泪滴的
不象是泪滴
看似很复杂,很花哨,不过个人感觉不是很好,走线不够理想
个人觉得没有必要画成这样,太麻烦了,浪费时间,做出来也难看! 做成45度角的就好了!
貌似仿制QUAD405功放的PCB
LI075656说的正确!
加了Arc的
jianyin好靓啊,本人还不会在讨坛上上传图片,有哪位好心人愿意指点我一下!
cam处理过的
这种的画法没有刚开始看是很漂亮,但是细看一下会发现很乱的,没有什么风格。
我刚开始也是这样布线的。
Cadence Allegro 培训套装,视频教学,直观易学
上一篇:彩色鼠线
下一篇:小弟有个问题很急PROTEL2004

