- 易迪拓培训,专注于微波、射频、天线设计工程师的培养
电解电容串联在电路中的作用
录入:edatop.com 点击:
最近接触到一个问题,不明白。希望大家能给我解答下,谢谢!
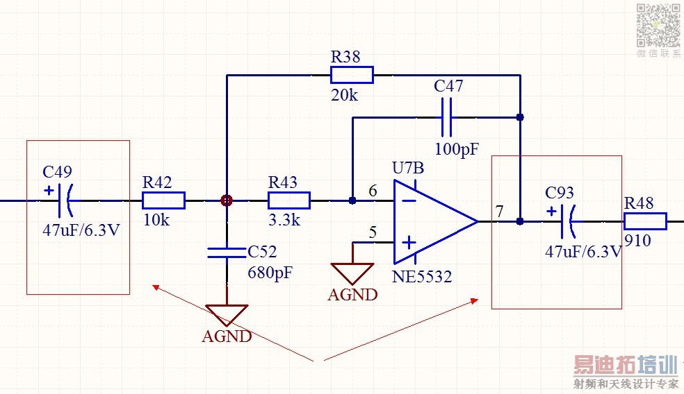
电解电容串联在电路中所起的作用是什么?如下图:
电解电容串联在模拟电路中


通交流,阻直流的作用
如果是隔直的作用的话。普通电容与电解电容有什么区别没啊?
这是个交流耦合电容
这位大哥,能说的更具体些吗?谢谢!
高通滤波电路,音频处理中经常需要
电容大小影响容抗,让特定的频率通过,而其它的则被电容阻碍了
学习了
学习了
Cadence Allegro 培训套装,视频教学,直观易学
上一篇:新手来求助了
下一篇:请问大家DDR数据线如何做T型等长,同时满足50R的阻抗?

