- 易迪拓培训,专注于微波、射频、天线设计工程师的培养
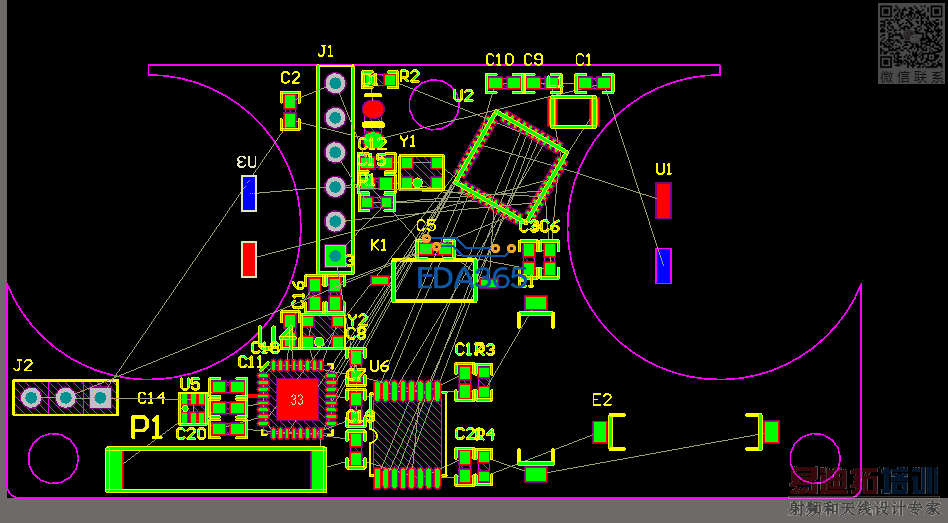
请问诸位我的图为什么老是显示DRC错误的颜色
录入:edatop.com 点击:
绿色是DRC ERRORS MARKETS 的颜色,请问大神这是什么原因?

http://www.eda365.com/thread-91247-1-3.html
这个其实主要是间距规则报错和器件规则报错,解决办法是可以先不必要的器件规则取消掉,不让他去检查。然后把间距规则的all规则设置小一点比如5mil
Cadence Allegro 培训套装,视频教学,直观易学
上一篇:AD9原理图问题
下一篇:Altium 自动删除结点

