- 易迪拓培训,专注于微波、射频、天线设计工程师的培养
关于在PCB里面COPY电路图的问题
录入:edatop.com 点击:
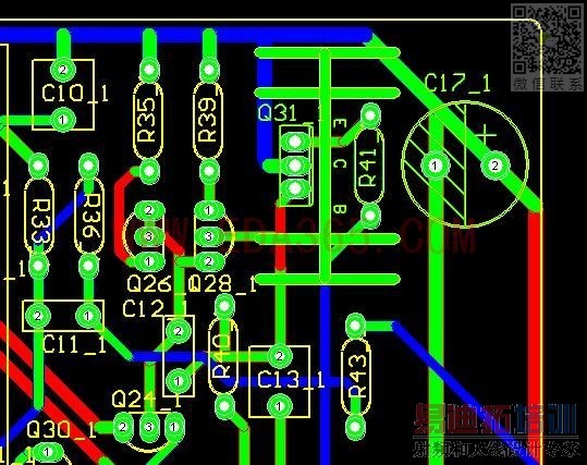
如图一。二。怎么回事,一个是有联线,我不要那些联线,还有一个是没有网络号


选择特殊粘贴就可以了。
这上面的就是用特殊粘贴的啊
就是这两种,


顶一顶,谁能告诉我啊
4#正解
一楼的就是四楼的结果啊,
1# laibu88
1 要保持网络名称就是用的特殊黏贴!
2 要删除连线你可以再选择的连线中按类型,选中 删除
谢谢小编,也就是说COPY好后,一个个删掉就可以了是吧
这个小小的线不知道怎么选中它,选不中啊

我想可能是这个可以解决我的问题,但不知道怎么用。
这个的意思可能是根据我画好的线来生成,但不知道怎么用
同一块PCB板有两个相似的电路是很经常的啊,怎么没人知道呢?还是我没说明白

呵呵,顶上去,
可以隐藏飞线
你选择了保持NET,就应该有NET。另外我觉得这些预拉线你不管就可以了,又不会有什么影响。如果是隐藏的话,假设PCB有改,那么原本要连接的地方可能都会漏了的。
好像汉化版的看来很不错,呵呵,我的就没汉化。上次同事的汉化后有些功能就没有了

