- 易迪拓培训,专注于微波、射频、天线设计工程师的培养
新手求助 同一网络下如何使用规则来设置不同电气形状
录入:edatop.com 点击:
如下图黑色地方所示,想要同一个网络铺铜时(比如说铺地时)实现2种Connect Style.例如我想要某个元件是Relief Connect方式
另外一个元件用Direct Connect...这种规则要如何设置呀?



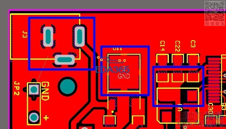
下面就是你要的结果


另外一个元件用Direct Connect...这种规则要如何设置呀?

用PAD和VIA区分
将整板默认设置为热焊盘,其余需要全连接的再重新设置一个灌铜规则。
同时关注下 规则优先级别 的相关设置
这个效果好搞。不过我是瞎搞,仅供参考 不要吐槽板子画得不好看 我是拿别人得Gerber反抄得

下面就是你要的结果


其实我一直在想怎样实现同一个网络链接指定的焊盘执行直接覆盖的操作,还要兼顾间距 看起来好像不行(除了用Fill填充)
仅仅个人用法,不一定有价值,因为我画的不是板,而是寂寞,对走线布局相当挑剔,光实现功能不行,还要美观——强迫症患者。这一切导致我画板超慢,还丢了工作。我画的仅限于4层板以内的低速板,不涉及差分走线啊什么的那些高级东西。
正如3楼小编所说的,需要重新对其进行规则设置,还需要注意4楼所说的优先级问题,就没问题了
还在学习中
可以分器件设置规则,并处理好优先级
灌铜(铺铜)规则,我习惯VIA直连,PAD十字连。十字连焊接方便,尤其是在无铅焊接的时候,要是直连的话,谁焊谁知道……
Cadence Allegro 培训套装,视频教学,直观易学
上一篇:Altium官方往期线上研讨会视频精彩回放
下一篇:ad如何导出热仿真数据

