- 易迪拓培训,专注于微波、射频、天线设计工程师的培养
求证《Altium Designer实战攻略与高速PCB设计》书中的问题
录入:edatop.com 点击:
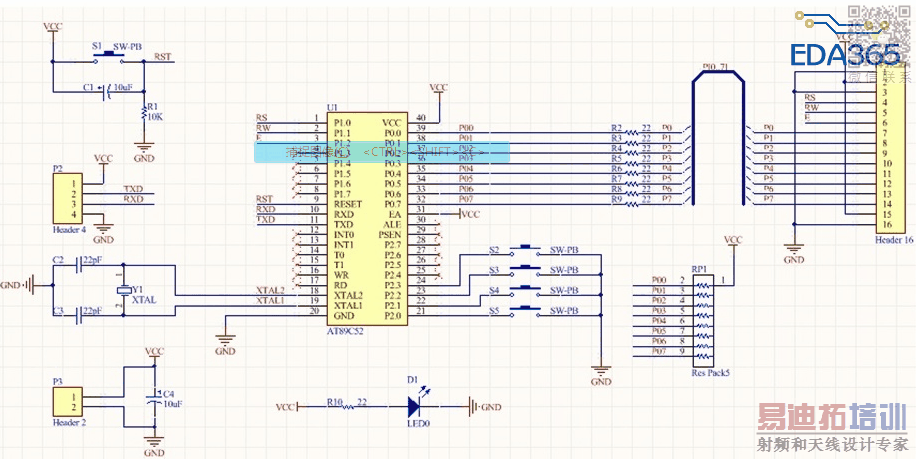
在《Altium Designer实战攻略与高速PCB设计》这本书中,第13章(PCB实战案例1——电子万年历)。原理图中的P1,P2,P3在PCB的电路图中实际是什么电子元件呢?我想按照图上的设计一个电子表,但是图中没有详细说明P2,P3到底是什么型号的电子元件?
能不能截个图看看
在书上的第13章《PCB实战案例——电子万年历设计》介绍了原理图的绘制,但是书中没有说明图中的P1,P2,与P3在PCB图中到底是什么电子元件,只有字母P1,P2,P3标号,没有说明。我想问一下,实际是什么型号的电子元件,我想按照书中的自己制作一个万年历。请小编解答。我一上传图片,就出现提示对话框“服务器限制无法上传那么大的文件”。难道126KB的图片也大吗?这个论坛怎么设置才能上传126KBS图片文件?
请黑驴蹄子小编帮我看看。书中第13章里面的万年历原理图。里面的P1,P2,P3在实际电路板中到底是什么型号的元件?

这个东西随便你定是什么元件啦,一般的座子,插针什么的都行啊,就是电容输入接口,调试串口用的,看你手上有什么合适的,用上就行了。
排针,母座
使用2.54mm间距的排针。
P1:16脚
P2:4脚
P3:2脚
《Altium Desinger实战攻略与高速PCB设计》一书案例文件下载 http://www.eda365.com/thread-112130-1-1.html (出处: EDA365电子工程师网站)

