- 易迪拓培训,专注于微波、射频、天线设计工程师的培养
Altium_Designer怎样布大小不同的线
录入:edatop.com 点击:
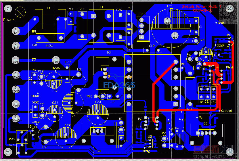
在公司看了别人发过来的PCB板图,发现里面布的线大小不同,不知道是怎么做出了的。
有知道的,请将怎么布的方式说一下。
有知道的,请将怎么布的方式说一下。

补充说明:就是蓝色的铜皮,大小不一样。这是怎样做出了的?
。先看看AD的教程吧
就是看了教程,也没有明白,所以才发帖问的啊.
这位大侠如果知道的话,请告诉一下吧。
这种是一根一根线叠加起来画的 这样改板子会很痛苦 相当于一条大的线 用很多条小线画
多根细线叠加在一起的啦
solid region就可以画
画一片铜皮就可以啊
画多边型铜皮。
不懂
Cadence Allegro 培训套装,视频教学,直观易学
上一篇:怎样快捷键的导入导出
下一篇:请教各位,大家都用AD设计什么产品?

