- 易迪拓培训,专注于微波、射频、天线设计工程师的培养
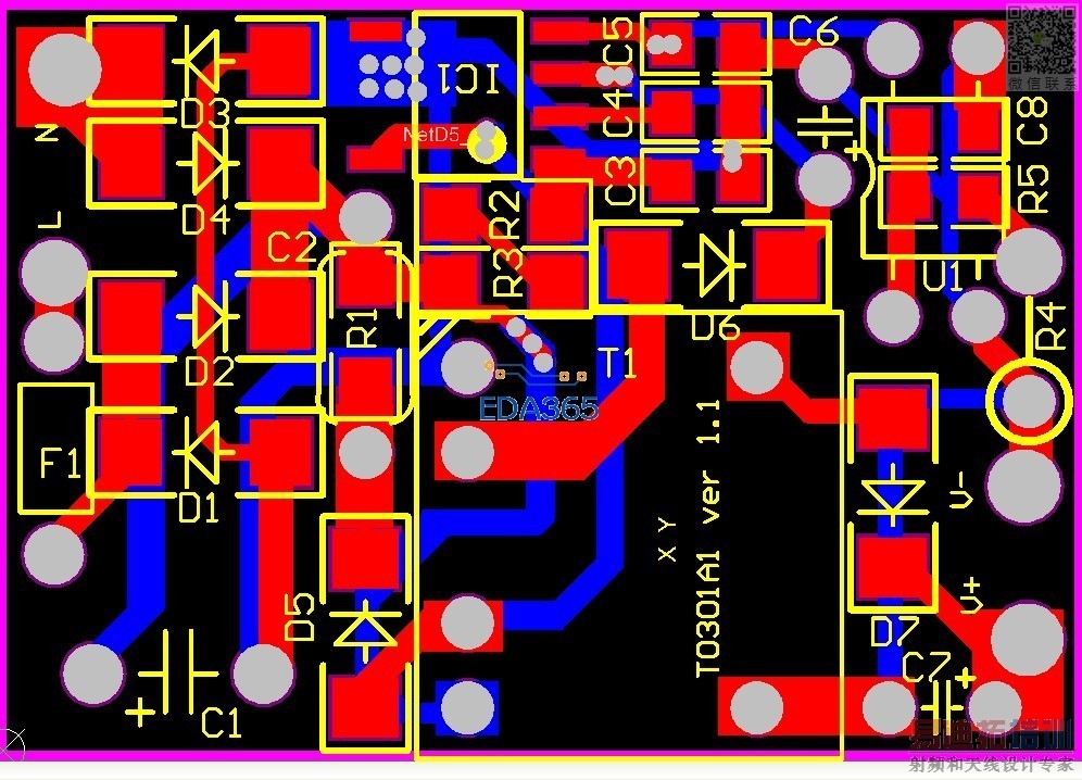
看一下刚画的这板有什么问题没资深工程师门·····
录入:edatop.com 点击:

不是高手。但做过电源板子。呵呵。
整流部分用桥堆好布线一点而且还省空间。你D1与D3的那线与其它元件间距好像不够。另C1放的位置是正好整流出来的直流后边。另有VIA打在了元件的PAD上边了,这对于SMT过炉会造成元件虚焊现象。
V+和V-对调一下更好布线。
总之布局还有很大优化的余地。
谢了兄台!
Cadence Allegro 培训套装,视频教学,直观易学
上一篇:AD使用负片的工具在哪里调?
下一篇:80c52编译电路

