- 易迪拓培训,专注于微波、射频、天线设计工程师的培养
请教:关于AD10输出ODB的问题
录入:edatop.com 点击:
输出的ODB只有一层,没有Top Layer。

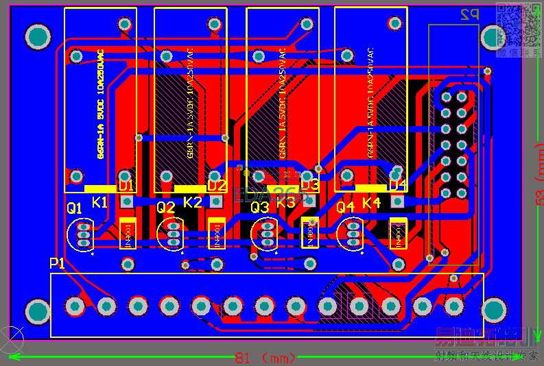
PCB图

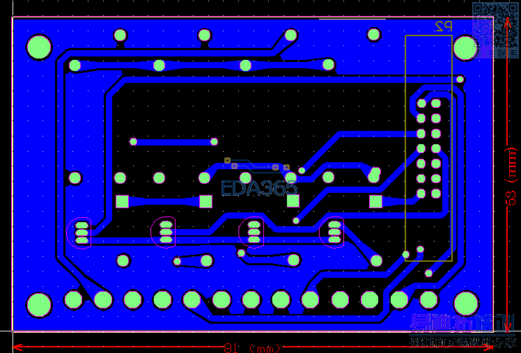
输出的ODB

参数设置
输出的ODB只有一层,没有Top Layer。
先谢谢各位前辈!
Cadence Allegro 培训套装,视频教学,直观易学
上一篇:PCB如何转CAD打Bottom层彩印
下一篇:如何设置在Altium Designer Summer 09中打开后缀为brd的文件

