- 易迪拓培训,专注于微波、射频、天线设计工程师的培养
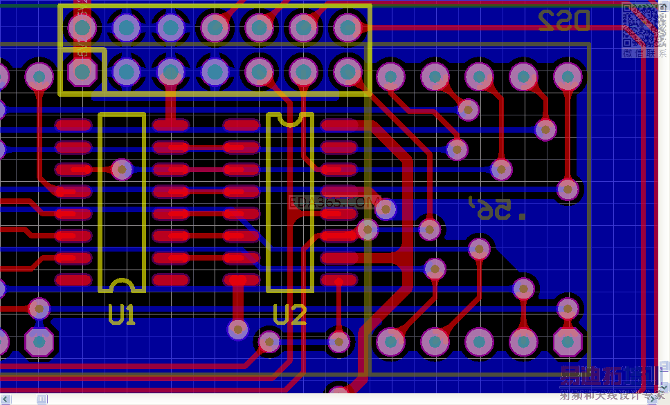
请问这线是如何画成
录入:edatop.com 点击:
有一次在论坛中看到有人把线画成这样

而我自己画的是这样

请各位指点

装配效果
在TOOLS里找

而我自己画的是这样

请各位指点
直角处手动添加圆弧走线2个。
是用泪滴,有些T型部分手动添加!

装配效果
装配效果非常漂亮。老是拿些图来诱惑我们
在TOOLS工具栏里找
Teardrops
可以详细讲解一下,谢谢
你这论坛上搜一下,能找到一堆!看看吧。回答的很多。遇到问题建议先搜索,不然无论给上论坛的人,还是对于论坛的管理带来麻烦!遇到问题上来就发问,这样把好的帖子都给弄沉了!如果大家都这样做,可想而知论坛的气氛,该成为垃圾站了。
应该是泪滴
最后那个3D装配图怎么搞出来的啊?是不是要3D库德支持啊?看的人流口水咯。心痒痒啊,希望高手指导一哈。

叫泪滴
画圆弧
然后慢慢弄成如图所示。
泪滴的飘过。
应该是泪滴吧
支持楼上的

