- 易迪拓培训,专注于微波、射频、天线设计工程师的培养
我第一次做DC/DC的电源,麻烦高人看看还有哪些要改进的
录入:edatop.com 点击:
麻烦帮忙看下还有哪些要修改的地方。

布局不是特别好
我在顶上去!~~
我在顶上去!~~期待高人指点!~~
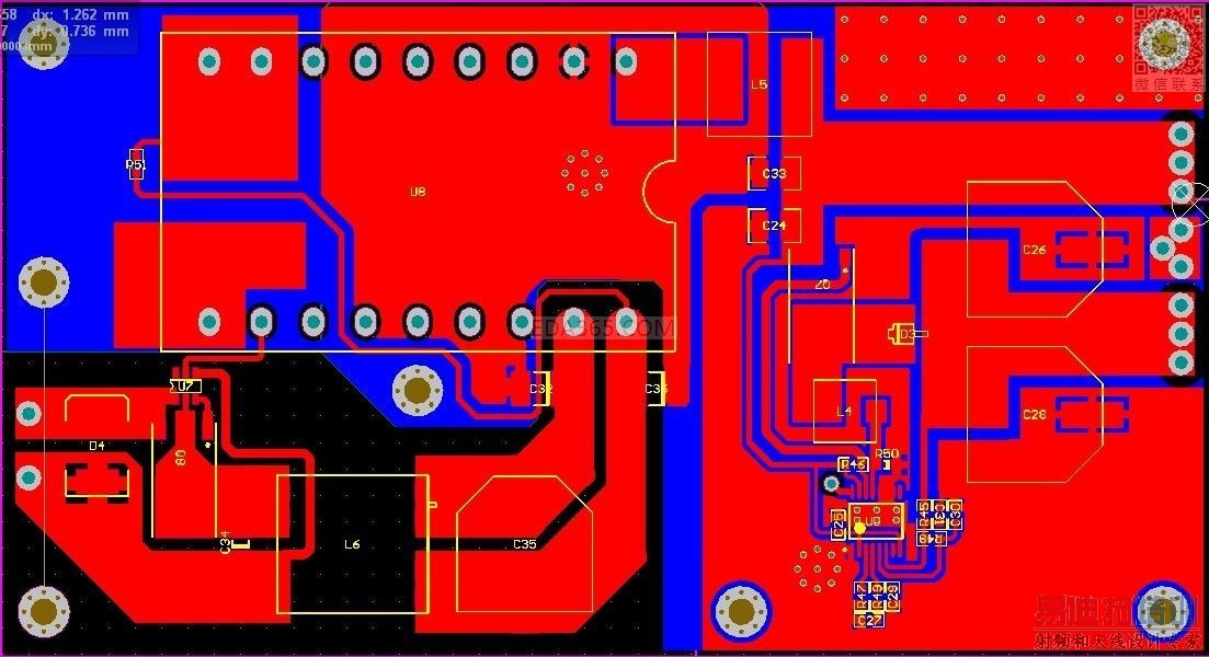
看没人回帖,那我就班门弄斧下,不过我是新手,观点仅供探讨:
我想针对覆铜这块提出异议。
你的板不算小,且需要贴片加工的,所以,我认为不应该用fill来覆铜,我觉得应该用多边形覆铜里的网格,且需要开窗而不能实铜。
覆铜面及电源、地层与焊盘相联时应以 Thermal relief 的方式连接。
顶层右下角这块覆铜,虽为多边形覆铜,不过建议不要用实铜,用网格。
这个覆铜有点问题,两个大过孔不需要连上吗?
这块还需增加些GND过孔。
第二个问题:
应该是布完线,再覆铜。
不应该将线连到覆铜上,应该连到相应的焊盘上(或过孔等)。
第三个问题:
地过孔还可以增加。
第四个问题:
如果不是软件问题的话,左下角那个过孔还没连上GND。
仅供大家探讨。
确实准备换网格铺铜的
做电源的啊
为什么一定要网格铜箔,如果不热的情况下,实铜是最好的.
Cadence Allegro 培训套装,视频教学,直观易学
上一篇:2000W
下一篇:工程师帮帮忙这个是证书的问题吗?

