关于ATF54143偏置问题
录入:edatop.com 阅读:
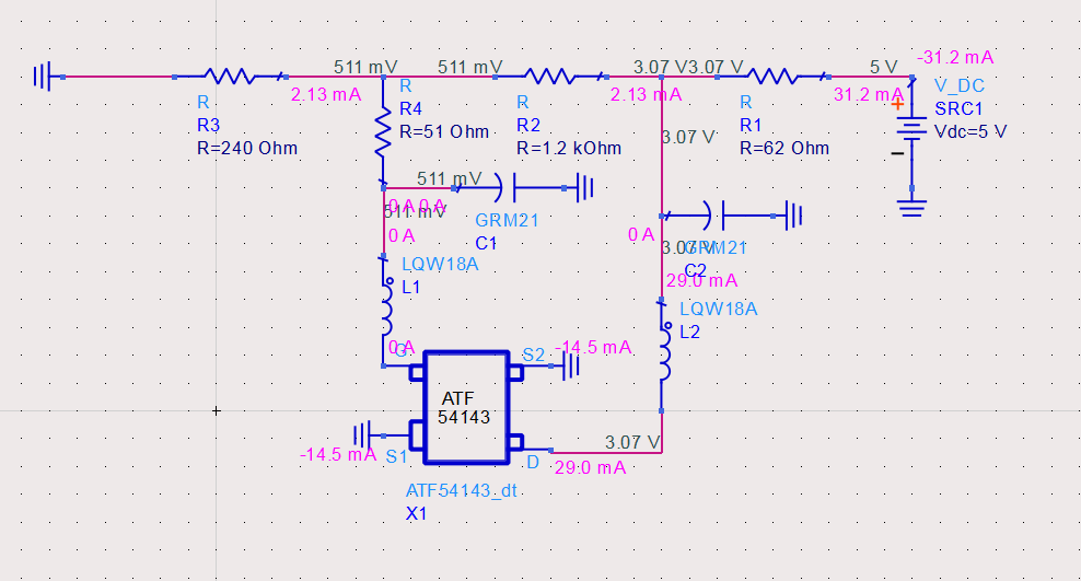
最近在调试一个ATF54143的LNA,中心频率21M,根据计算设计的偏置电压和电流是3V 30ma,ADS DC扫描VGS在500mv左右,多次实测的结果是偏置电流接近30ma,而偏置电压出现多个不同数值,范围在2.8-3.5V之间,VGS有时候会出现负电压,有时候是正300mv左右。现在是通过调整旁路电容的值来使VDS和VGS的电压值与理论计算的数值相近,我想问下出现这些问题可能的原因是什么?为什么在我的VGS和VDS都不对的情况下,我的IDS是正确的呢?原理上旁路电容是不会影响工作点电压的呀,为什么旁路电容的大小会影响工作点电压?附上一张我的偏置部分的电路图,找了很久没找到,哪儿有问题希望大神帮我分析一下原因,谢谢
你的schematic在Gate、Drain上,加上这组负载试试!?
G 和D需要加电感吗
使用non linear mode 的输入/输出有必要是适当的负载,也就是阻抗匹配的意思。
题外话:
1-. HEMT是电压致动元件,与Bip电流致动元件是不同的工作模式。
2-. GaAs PHEMT是专为高频( > 3000MHz)以上的频段而生,对于100MHz以下的电路? 你会发现它的noise 奇差无比,这种频段使用Bip、SiGe、Dual gate MOSFET...三极管效果还会好一些。
选对适用的元件比线路设计还重要!
我调整旁路电容大小的时候输入输出阻抗就会改变,如果再测量工作点电压,就需要重新匹配吗?在我这个频段,我看到有些专利和文章做出来NF在0.5db左右,我们这边也有实际做出来0.7db左右的
我无意挑战你们已知的事实结果,我只是对AVAGO的规格书有信心。

你的schematic在Gate、Drain上,加上这组负载试试!?

额,我只是想说这个管子在这个频段是可以用的,并没有别的意思,希望不要介意。关于我的问题或许我说的不是很清楚,我不是仿真的时候调节旁路电容会影响工作点电压,而是在实际的调试过程中发现旁路电容会对工作点电压造成一定的影响。另外就是仿真设计的增益大约20db,实际测试却只有5db左右。
申明:网友回复良莠不齐,仅供参考。如需专业解答,请学习本站推出的微波射频专业培训课程。
上一篇:mimo天线的隔离结构一定要接地吗?
下一篇:求几GHz十几GHz的电容厂家

