请教一个大功率E类功放的问题
录入:edatop.com 阅读:

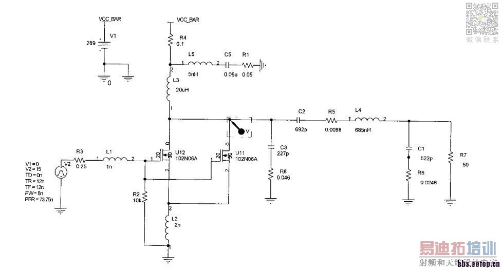
图中是一篇文献上的E类功放电路,文献上的输入条件是频率:13.56MHz,输出功率:1038W,289V供电,mos管DE275X2-102N06A的输出电容是130pF,负载网络Q值为2,文献上算出来的负载网络参数如第一个图所示,后面那个是8欧到50欧的L型匹配电路,关键是它的Cd,Ct,以及Lt是怎么算出来?我手算的结果跟设计软件结果一致,但是跟他这个结果就是差很远,上图参数仿真出来功放效率是78%,仿真输出功率都1400W了,非常想知道上面Cd,Ct,以及Lt这三个参数该文献作者是怎么算出来的,第二个图是他优化后的参数

第二个图仿真结果输出功率为1000W,效率85%,也不知道参数优化的具体过程,最后想问的是这个图能否在100V供电下,输出700W的功率,同时效率在80%以上,请各位高手帮忙看看,我在100V下最多能调整到400W输出,80%效率
1,作者初始设计里的参数是如何计算的?
2,.参数是如何优化的?
3.100V供电情况下能否输出700W功率,而且效率>80%
【分享】射频与微波功率放大器设计(中文版)|http://bbs.rfeda.cn/read-htm-tid-19924-page-1.html
申明:网友回复良莠不齐,仅供参考。如需专业解答,请学习本站推出的微波射频专业培训课程。
上一篇:哪位能下载到TAIYOU网站上的ADS模型库?
下一篇:求助,Designer仿真滤波器是碰到问题,仿真明显错误

